Texas Instruments TUSS4470 Ultraschall-Sensor-IC mit direktem Antrieb
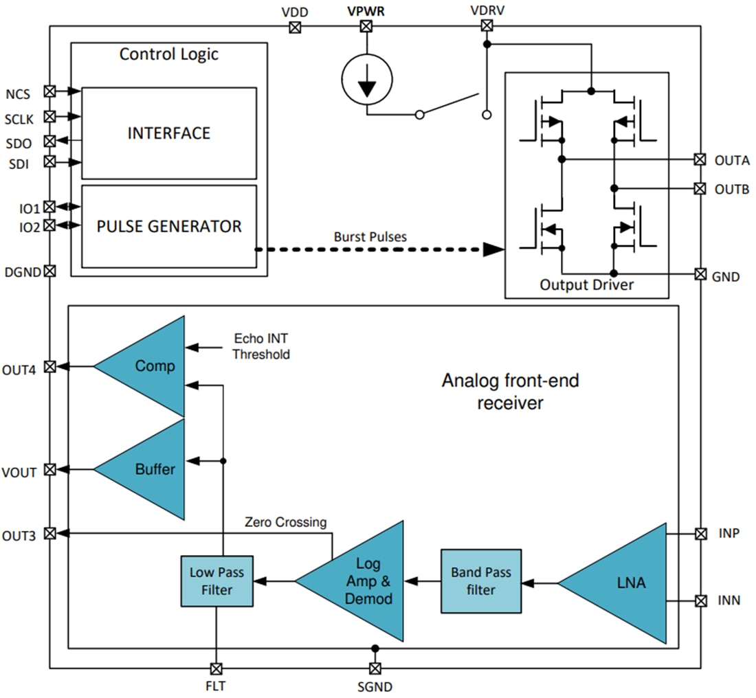
Der Texas Instruments TUSS4470 Ultraschall-Sensor-IC mit direktem Antrieb ist ein hochintegriertes Transformatorantriebs-Analog-Frontend für Ultraschall-Industrieapplikationen. Die Transducer-Antriebsstufe ist eine interne H-Brücke, die so konfiguriert werden kann, dass sie den Wandler im Direktantriebsmodus antreibt, um eine maximale Spannung über den gesamten Transducer zu ermöglichen. Die interne H-Brücke kann auch als Vortreiber für externe FETs konfiguriert werden, wodurch ein höherer Strom- und Spannungsantrieb für größere Transducer ermöglicht wird.Der Empfangsweg Signal umfasst einen rauscharmen linearen Verstärker und einen Bandpass Filter, gefolgt von einer logarithmischen Verstärkung Verstärker für die eingangsabhängige Verstärkung. Der logarithmische Verstärker ermöglicht eine hohe Empfindlichkeit für schwache Echosignale und bietet einen hervorragenden Eingangsdynamikbereich über den gesamten Bereich der reflektierten Echos.
Die Treiber kann direkt über die Mikrocontroller gesteuert werden, um den Burst Signal vollständig anzupassen, oder über SPI mit einer anpassbaren Burst-Länge programmiert werden. Der TUSS4470 von Texas Instruments kann einen einzelnen Transducer zum Senden und Empfangen von Burstsignalen unterstützen oder zwei Transducer zur Aufteilung der Sende- und Empfangsfunktionen einrichten.
Merkmale
- Integrierter Treiber zur direkten Ansteuerung von Schallköpfen und Empfängerstufe mit Analogausgang für Ultraschallapplikationen
- Eingangs-Dynamikbereich des Analog-Frontends: 86 dB
- Rauscharmer Verstärker der ersten Stufe, einstellbar auf 10, 12,5, 15 und 20 V/V
- Konfigurierbarer Bandpassfilter: 40 kHz bis 500 kHz
- Logarithmischer Breitbandverstärker
- Unterstützte Transducer-Frequenzen (gesteuert durch einen externen Taktgeber)
- 40 KHz bis 1 MHz
- 40 KHz bis 440 KHz Vortreiber-Modus
- Konfigurierbare Treiberstufe
- Direkter Antrieb mit interner H-Brücke für Transducer-Erregung
- Vortreiber-Konfiguration zur Verwendung einer internen H-Brücke zur Ansteuerung externer Feldeffekt-Transistoren (FETs) für einen höheren Stromantrieb
- Konfigurierbare Burst-Muster über die Pins IO1 und IO2
- Für stromsparende Applikationen
- Standby-Modus: 1,7 mA (typisch)
- 220 µA (typischer) Schlafmodus
- Ausgänge
- Spannungsausgang der demodulierten Echohüllkurve an VOUT
- Nulldurchgangskomparatorausgang des Eingangssignals am OUT3-Pin
- Programmierbare VOUT -Schwellenwertüberschreitung am OUT4-Pin
- Serielle Peripherieschnittstelle (SPI) zur Konfiguration durch Mikrocontroller (MCU)
Applikationen
- Positionssensor
- Füllstandsgeber
- Näherungssensor
Funktionales Blockdiagramm
