Texas Instruments TPSM86325x 3 A Synchrone Abwärtsmodule
Die TPSM863252/TPSM863257 synchronen 3-A-Abwärtsmodule von Texas Instruments sind einfache, benutzerfreundliche, synchrone Abwärtsmodule mit hohem Wirkungsgrad und hoher Leistungsdichte. Dieses Bauteil hat einen Eingangsspannungsbereich von 3 V bis 17 V und unterstützt einen Dauerstrom bis zu 3 A. Der TPSM863252/TPSM863257 nutzt den D-CAP3-Steuermodus, um ein schnelles Einschwingverhalten zu bieten und Ausgangskondensatoren mit niedrigem ESR ohne externe Kompensation zu unterstützen. Das Bauteil kann ein Tastverhältnis bis zu 95 % unterstützen.Der TPSM863252 von Texas Instruments wird im Eco-Modus betrieben, der einen hohen Wirkungsgrad beim Betrieb mit leichten Lasten aufrechterhält. Der TPSM863257 wird im FCCM-Modus betrieben, der die gleiche Frequenz aufrechterhält und die Ausgangswelligkeit während allen Lastbedingungen senkt. Das Bauteil enthält einen vollständigen Schutz über OVP, OCP, UVLO, OTP und UVP mit Hiccup. Das Bauteil ist in einem QFN-Gehäuse erhältlich. Die Sperrschichttemperatur ist von -40 °C bis 125 °C spezifiziert.
Merkmale
- Für eine große Auswahl von Applikationen ausgelegt
- 3 V bis 17 V Eingangsspannungsbereich
- Ausgangsspannungsbereich für TPSM863252: 0,6 V bis 10 V
- Ausgangsspannungsbereich für TPSM863257: 0,6 V bis 5,5 V
- Feste 3,3-V-Ausgangsspannung für TPSM863253
- Referenzspannung: 0,6 V
- Referenzgenauigkeit bei 25 °C: ±1 %
- Referenzgenauigkeit bei -40 °C bis +125 °C: ±1,5 %
- Integrierte MOSFETs von 55 mΩ und 24 mΩ
- 100 μA Niedriger Ruhestrom
- 1,2 MHz Schaltfrequenz
- Maximaler Betrieb mit großem Tastverhältnis von 95 %
- Präzisions-EN-Schwellspannung
- Feste Soft-Start-Zeit: 1,6 ms (typisch)
- Benutzerfreundlich und kleine Lösungsgröße
- TPSM863252 Eco-Modus, TPSM863257 und TPSM863253 FCCM-Modus bei geringer Last
- Schneller transienter D-CAP3™-Steuermodus
- Einfaches Layout mit integriertem Bootstrap-Kondensator und Induktivität
- Unterstützt den Start mit vorgespannter Ausgangsspannung
- Nicht verriegelnd für OV-, OT- und UVLO-Schutz
- Zyklus-für-Zyklus-OC- und NOC-Schutz
- Sperrschichtbetriebstemperatur: -40 °C bis +125 °C
- QFN-Gehäuse von 3,3 mm × 4 mm × 2 mm
Applikationen
- Merchant-Netzwerk und Server-PSU
- Andere AC/DC-Adapter/Netzteile
- Fabrikautomatisierung und -steuerung
- Prüf- und Messsysteme
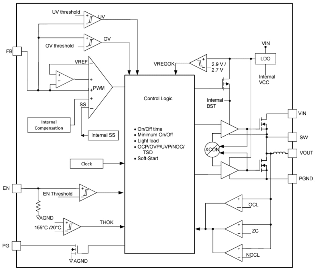
Funktionales Blockdiagramm
Veröffentlichungsdatum: 2023-08-25
| Aktualisiert: 2024-04-01
