Texas Instruments TPSM84A21/22 SWIFT™ Leistungsmodule
Texas Instruments TPSM84A21/22 SWIFT™ Leistungsmodule sind eine leicht zu verwendende integrierte Leistungslösung. Diese Module kombinieren den TPS54A20 mit Leistungs-MOSFETs, abgeschirmten Induktivitäten, Eingangs- und Ausgangskondensatoren und passiven Bauelementen in einem Gehäuse mit niedrigem Profil. Für diese Gesamtleistungslösung ist lediglich ein Spannungseinstellungswiderstand erforderlich, da eine Schleifenkompensation sowie die Auswahl von magnetischen Teilen für den Designprozess nicht erforderlich sind. Diese vollständig integrierte Leistungslösung ermöglicht es, dass Standardapplikationen ohne weitere Eingangs- oder Ausgangskondensatoren betrieben werden können. Dadurch wird nur ein einziger externer Widerstand benötigt, um die Ausgangsspannung einzustellen. Der Hochfrequenzbetrieb, das ultraschnelle Einschwingverhalten und die präzise Spannungsregelung ermöglichen es dem TPSM84A21/22 die strengen Vorschriften zu erfüllen.Merkmale
- Vollintegrierte Leistungslösung mit Ein- und Ausgangskondensatoren
- Erfordert nur einen einzigen Spannungseinstellwiderstand
- 9 mm × 15 mm Footprint
- 2,3 mm max. Höhe
- Pinkompatibel mit TPSM84A21 oder TPSM84A22
- Ultra-schnelle Lastsprungantwort
- Wirkungsgrade von bis zu 88 % (TPSM84A21) oder 90 % (TPSM84A22)
- 1 % Ausgangsspannungsgenauigkeit
- 4 MHz Schaltfrequenz
- MSL 3/245 °C Spitzen-Reflow
- Synchronisiert mit externem Takt
- Power-Good-Ausgang
- Inbetriebnahme mit vorgespanntem Ausgang
Applikationen
- Programmierbare Unterspannungssperre (UVLO)
- Sperrschicht-IC-Betriebsbereich: -40 °C bis +125 °C
- Betriebsumgebungsbereich: -40 °C bis +85 °C
- Erfüllt Emissionsanforderungen gemäß EN55022 Klasse B
- Applikationen
- Telekommunikations- und Drahtlosinfrastruktur
- Prüf- und Messsysteme
- Kompakte PCI/PCI Express/PXI Express
Datasheets
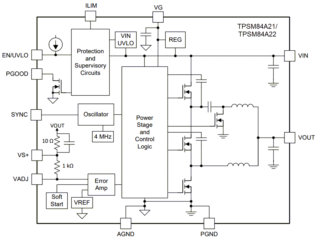
Functional Block Diagram
Veröffentlichungsdatum: 2017-02-08
| Aktualisiert: 2023-11-03
