Texas Instruments TPSM8291x Synchrones Abwärtswandlermodul
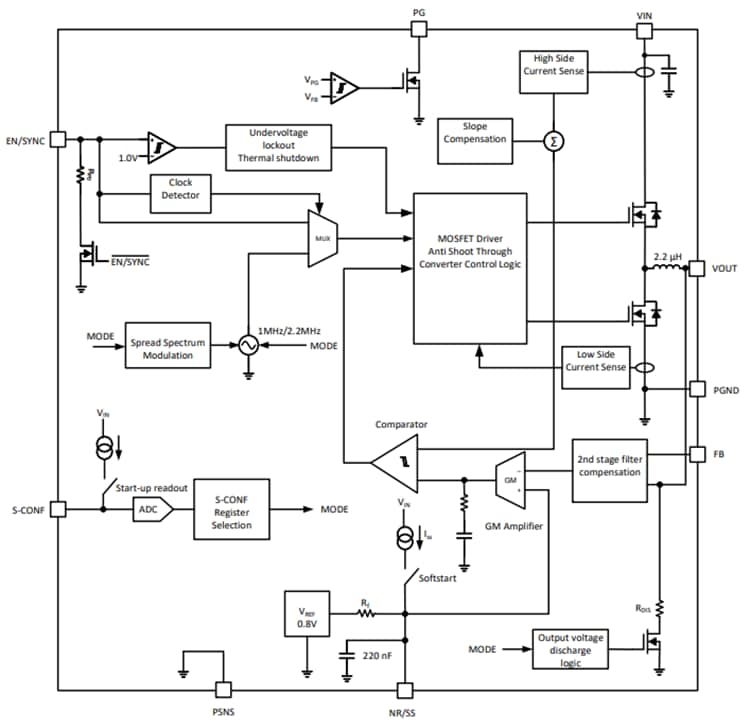
Das Texas Instruments TPSM8291x synchrone Abwärtswandlermodul ist ein rauscharmes Abwärtsmodul mit geringer Welligkeit und integrierter Ferritperlenfilterkompensation. Dieses Modul ist ein Strommodus-Wandlermodul mit fester Frequenz und verfügt über eine gefilterte interne Referenz, um einen rauscharmen Ausgang ähnlich wie bei rauscharmen LDOs zu erzielen. Das TPSM8291x Modul erreicht eine niedrige Ausgangsspannungswelligkeit durch die Verwendung einer Schaltfrequenz von entweder 2,2 MHz oder 1 MHz und einer integrierten Induktivität von 2,2μH. Dieses Wandlermodul wird in den Bereichen Telekommunikationsinfrastruktur, Test und Messung, Luft- und Raumfahrt und Verteidigung (Radar und Avionik) sowie in medizinischen Applikationen eingesetzt.Merkmale
- Geringes Ausgangsrauschen: < 20 µVRMS (Frequenzbereich von 100 Hz bis 100 kHz)
- Niedrige Ausgangsspannungswelligkeit < 10 µVRMS nach Ferritperle
- Hoher PSRR von > 65 dB (bis zu 100 kHz)
- Regelung mit Festfrequenz-Spitzenstrommodus: 2,2 MHz oder 1 MHz
- Synchronisierbar mit einem externen Taktgeber (optional)
- Integrierte Schleifenkompensation unterstützt Ferritperle für den L-C-Filter der zweiten Stufe mit 30-dB-Dämpfung (optional)
- Frequenzspreizungsmodulation (optional)
- Eingabespannungsbereich: 3 V bis 17 V
- Ausgangsspannungsbereich: 0,8 V bis 5,5 V
- 57 mΩ / 20 mΩ RDSon
- Genauigkeit der Ausgangsspannung von ±1%
- Präziser Freigabeeingang ermöglicht
- Benutzerdefinierte Unterspannungssperre
- Genaue Sequenzierung
- Einstellbarer Soft-Start
- Power-Good-Ausgang
- Ausgangsentladung (optional):
- -40 °C bis +125 °C Sperrschichttemperaturbereich
- -55 °C bis 125 °C für -ET-Versionen
Applikationen
- Telekommunikationsinfrastruktur
- Prüf- und Messsysteme
- Luft-und Raumfahrt und Verteidigung (radar und Avionik)
- Medizin
Blockdiagramm
Applikations-Schaltungs-Diagramm
Ausgangsrauschen gegenüber Frequenz
Veröffentlichungsdatum: 2023-02-21
| Aktualisiert: 2025-03-17
