Texas Instruments TPSM81033 Synchrone Boost-Leistungsmodule
Das synchrone Boost-Leistungsmodul TPSM81033 von Texas Instruments bietet eine Stromversorgungslösung für intelligente Geräte und tragbare Geräte, die mit Batterien und anderen Stromversorgungen betrieben werden. Der TPSM81033 nutzt die MagPack-Gehäusetechnologie von TI, um einen synchronen Aufwärtswandler und eine Spule zu integrieren. Diese Technologie reduziert den Bedarf an externen Komponenten, vereinfacht Designs und spart Platz auf der Leiterplatte. Das Leistungsmodul bietet eine Talstrombegrenzung von 2 A (typisch) und die adaptive Konstant-On-Time-Talstromregelungstopologie arbeitet bei einer Schaltfrequenz von 2,4 MHz und regelt die Ausgangsspannung. Während des Abschaltvorgangs ist das TPSM81033 vollständig vom Stromnetz getrennt und verbraucht nur 0,1 µA Strom, was eine lange Batterielaufzeit gewährleistet. Das synchronous Boost-Leistungsmodul TPSM81033 von Texas Instruments hat ein 2,6 mm x 2,5 mm großes QFN-FCMOD-Gehäuse und kommt mit einem Minimum an externen Komponenten aus. Zu den Anwendungen gehören optische Module, Patientenmonitore und intelligente Zähler.Merkmale
- 1,8 V bis 5,5 V Eingangsspannungsbereich
- 2,2 V bis 5,5 V Ausgangsspannungsbereich, FB verbunden mit VIN für einen festen Ausgang von 5 V
- 2 A Talstrombegrenzung
- Integrierte Leistungsinduktivität von 0,43 µH (bei 0 A)
- Hervorragende thermische Leistung von < 10 °C Temperaturanstieg bei VIN = 3,6 V, VOUT = 5 V, IOUT = 2 A und TA = +25 °C
- Hoher Wirkungsgrad und hohe Leistungsfähigkeit
- Zwei MOSFETs mit 22 mΩ (LS)/46 mΩ (HS)
- 93 % Wirkungsgrad bei VIN = 3,6 V, VOUT = 5 V und IOUT = 1 A
- 2,4 MHz Schaltfrequenz
- Typischer Ruhestrom von 20 µA am VIN-Pin
- Typischer Abschaltstrom von 0,1 µA
- ±1,5 % Referenzspannungsgenauigkeit über -40 °C bis +125 °C
- Power-good-Ausgang mit Fensterkomparator
- Automatische PFM oder erzwungene PWM bei geringer Last über Pin wählbar
- Durchgangsmodus, wenn VIN > VOUT
- Sicherheit und robuster Betrieb
- Echte Trennung zwischen Eingang und Ausgang während dem Abschalten
- Ausgangsüberspannung, thermische Abschaltung und Kurzschluss am Ausgang
- 2,6 mm x 2,5 mm QFN-FCMOD 9-poliges Gehäuse
Applikationen
- Optische Module
- Patientenüberwachung
- Intelligente Stromzähler
Videos
Typischer Anwendungsschaltkreis
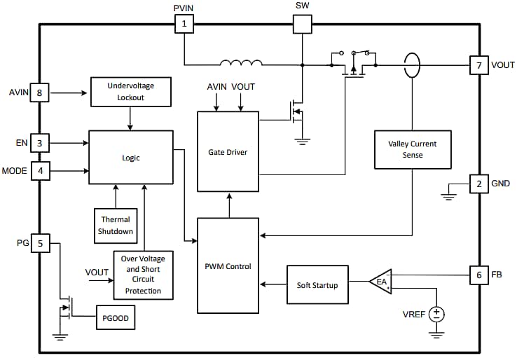
Funktionales Blockdiagramm
Veröffentlichungsdatum: 2024-11-12
| Aktualisiert: 2025-03-18
