Texas Instruments TPSI2260-Q1 Verstärktes Solid-State-Relais

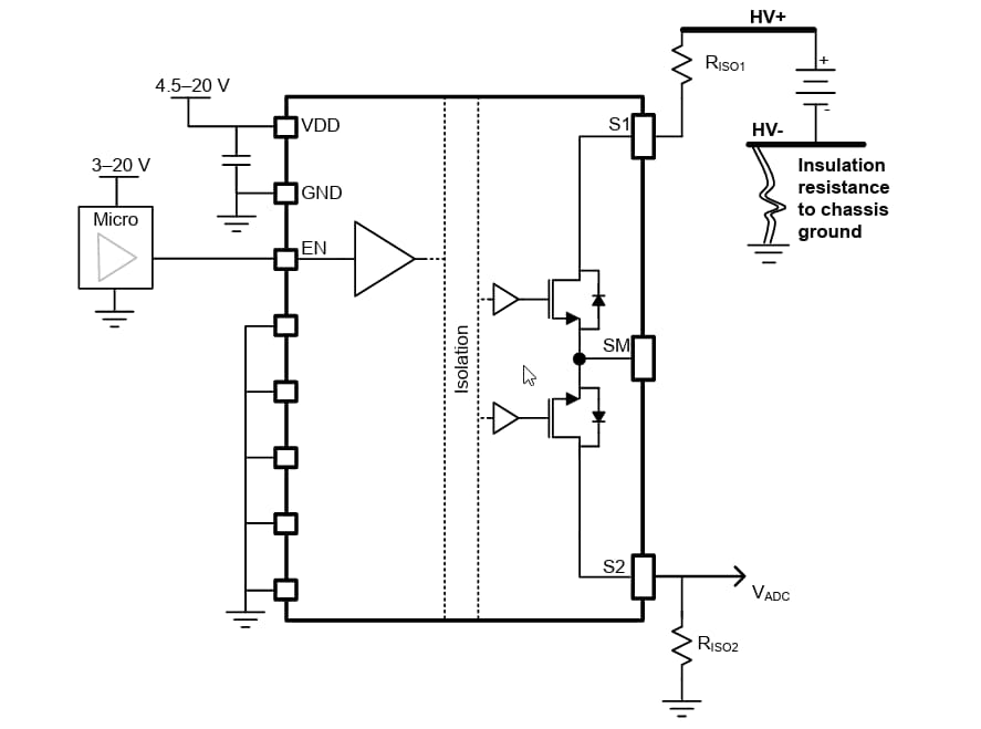
Das verstärkte Solid-State-Relais TPSI2260-Q1 von Texas Instruments ist für Hochspannungs-Fahrzeuganwendungen und Industrieapplikationen ausgelegt. Das isolierte Solid-State-Relais implementiert hochzuverlässige, verstärkte kapazitive Isolierungstechnologie, die mit internen Back-to-Back-MOSFETs kombiniert ist, um eine vollständig integrierte Lösung zu bilden, die keine sekundäre Stromversorgung benötigt. Die kapazitive Isolierungstechnologie von TI weist weder mechanischen Verschleiß noch Photodegradation-Fehlermodi auf, die bei mechanischen Relais und Fotorelais üblich sind, wodurch die Zuverlässigkeit des Systems verbessert wird. Die Primärseite des TPSI2260-Q1 zieht einen Eingangsstrom von nur 5 mA und verfügt über einen ausfallsicheren EN-Pin, der eine Rückspeisung der VDD-Versorgung verhindert. Der VDD-Pin des Bauteils sollte an eine Systemversorgung zwischen 4,5 V und 20 V angeschlossen werden, und der EN-Pin sollte in den meisten Applikationen von einem GPIO-Ausgang mit einer Logikschaltung zwischen 2,1 V und 20 V angesteuert werden. Darüber hinaus können in anderen Applikationen die VDD- und EN-Pins gemeinsam direkt von der Systemversorgung oder von einem GPIO- Ausgang angesteuert werden. Auf der Sekundärseite befinden sich Back-to-Back-MOSFETs mit einer Sperrspannung von ±600 V zwischen S1 bis S2.

Der vorgestellte MOSFET bietet eine Avalanche-Festigkeit und ein thermisch optimiertes Gehäuselayout, wodurch er dielektrische Spannungsfestigkeitsprüfungen (Hi-Pot) auf Systemebene und DC-Schnelllade-Stoßströme von bis zu 1 mA (3 mA für TPSI2260T-Q1) ohne externe Komponenten übersteht.

Das TPSI2260-Q1 von TI ist für Fahrzeuganwendungen gemäß AEC-Q100 qualifiziert.

Merkmale

  • Qualifiziert für Fahrzeuganwendungen
    • AEC-Q100 Klasse 1: -40 °C bis +125 °C TA
  • Niedrige EMI:
    • Erfüllt die Anforderungen der CISPR25 Klasse 5 für das Betriebsverhalten ohne zusätzliche Bauelemente
  • Integrierte Avalanche-fähige MOSFETs
    • Ausgelegt und qualifiziert für Zuverlässigkeit bei dielektrischen Spannungsfestigkeitsprüfungen (Hi-Pot).
      • TPSI2260-Q1 IAVA = 1 mA für 60 s Impulse
      • TPSI2260T-Q1 IAVA = 3 mA für 60 s Impulse
    • 600 V Sperrspannung
    • RON = 65Q (TJ = 25 °C)
    • IOFF = 1,22 uA bei 500 V (TJ = 105 °C)
  • Niedriger primärseitiger Versorgungsstrom
    • Durchlassstrom (TJ = 25 °C): 5 mA
    • Sperrstrom (TJ = 25 °C): 3,5 µA
  • Funktionssicherheitsfunktionen
    • Verfügbare Dokumentation zur Unterstützung beim Systemdesign nach ISO 26262 und IEC 61508
  • Robuste Isolationsbarriere:
    • >30 Jahre voraussichtliche Lebensdauer bei 1.500 VRMS/2.120 VDC
    • Verstärkte Nennisolierung VISO, bis zu 5.000 VRMS
  • SOIC 11-Pin-Gehäuse (DWQ) mit breiten Pins für verbessertes Betriebsverhalten
    • Kriech- und Luftstrecke >8 mm (primär-sekundär)
    • Kriech- und Luftstrecke >6 mm (über Schalteranschlüsse)
  • Sicherheitsbezogene Zulassungen
    • (Geplant) DIN EN IEC 60747-17 (VDE 0884-17)
    • (Geplant) UL 1577 Komponenten-Erkennungsprogramm

Applikationen

  • Solid-State-Relais
  • Hybrid-, Elektro- und Antriebssysteme
  • Batteriemanagementsysteme (BMS)
  • Energiespeichersysteme (ESS)
  • Solarenergie
  • On-Board-Ladegerät
  • EV-Ladeinfrastruktur

Vereinfachtes Schaltschema der Applikation

Schaltplan - Texas Instruments TPSI2260-Q1 Verstärktes Solid-State-Relais

Funktionales Blockdiagramm

Blockdiagramm - Texas Instruments TPSI2260-Q1 Verstärktes Solid-State-Relais
Veröffentlichungsdatum: 2026-02-10 | Aktualisiert: 2026-02-16