Texas Instruments TPS92602-Q1 Scheinwerfer-LED-Treiber für Anwendungen in der Automobilindustrie
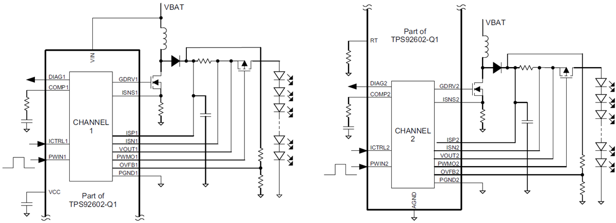
Der TPS92602-Q1 Scheinwerfer LED-Treiber für Anwendungen in der Automobilindustrie von Texas Instruments ist ein Zwei-Kanal-LED-Treiber mit high-seitiger Stromabtastung. Mit vollem Schutz und Diagnose ist dieses Gerät für Kfz-Frontleuchten ideal geeignet und gedacht. Die Grundlage eines jeden unabhängigen Treibers ist ein Spitzenstromregler. Jeder Regler verfügt über eine Stromrückkopplungsschleife mit einer high-seitigen Stromabtastung und einer Spannungsrückkopplungsschleife mit einem externen Widerstandsteiler-Netzwerk. Jeder Regler verfügt über zwei unabhängige Rückkopplungsschleifen, eine Stromrückkopplungsschleife mit einer high-seitigen Stromabtastung und eine Spannungsrückkopplungsschleife mit einem externen Widerstandsteiler-Netzwerk. Der Regler liefert eine konstante Ausgangsspannung oder einen konstanten Ausgangsstrom. Die angeschlossene Last bestimmt, ob das Gerät einen konstanten Ausgangsstrom (wenn der Regelkreis den Stromsollwert vor dem Spannungssollwert erreicht) oder eine konstante Ausgangsspannung (wenn der Regelkreis den Spannungssollwert zuerst erreicht, beispielsweise bei einem Openload-Zustand) regelt.Merkmale
- Qualified for Automotive Applications
- AEC-Q100 Qualified With the Following Results
- Device Temperature Grade 1: -40°C to 125°C Ambient Operating Temperature
- Device HBM ESD Classification Level 2
- Device CDM ESD Classification Level C4B
- 4V-40V (45V Abs. Max.) Input Voltage
- 4V-75V (80V Abs. Max.) Output Voltage
- Fixed-Frequency Current-Mode Controller With Integrated Slope Compensation
- Two Regulation Loops, Constant-Current Output, and Constant-Voltage Output
- High-Side Current Sense
- 150mV or 300mV Sense Voltage (EEPROM Option)
- ±6mV Offset (Achieving Approx. 4% or 2% LED Current Accuracy)
- Output Voltage Sense, Internal Voltage Reference: 2.2V ±5%
- Integrated Low-Side NMOS-FET Driver: Peak Gate-Drive Current Typ. 0.7A
- Frequency Synchronization
- Both PWM Dimming and Analog Dimming
- Diagnostic
- High-Side Current (LED Current) Available as Analog Output
- Open-LED and Short-to-GND Detection
- Shorted Output Protection
- Internal Under- and Overvoltage Lockout
Applikationen
- Automotive Headlight LED Driver
- High-Brightness LED Applications
Typical Schematic
Veröffentlichungsdatum: 2014-12-17
| Aktualisiert: 2022-03-11
