Texas Instruments TPS92515AHV-Q1 2A-LED-Treiber
Der Texas Instruments TPS92515AHV-Q1 2A-LED-Treiber ist ein kompakter monolithischer Schaltregler, der einen n-Kanal-MOSFET mit niedrigem Widerstand enthält. Das Bauteil kann in LED-Beleuchtungsapplikationen mit hoher Helligkeit betrieben werden, die einen hohen Wirkungsgrad, hohe Bandbreite, PWM oder analoge Verdunkelung sowie eine kleine Größe erfordern.Der Regler arbeitet mit einer konstanten Off-Time-Spitzenstrom-Steuerung. Die Bedienung ist einfach: Nach einer Off-Time, die auf der Ausgangsspannung basiert, beginnt eine On-Time. Die Einschaltzeit endet, sobald die Induktor-Spitzenstromschwelle erreicht ist. Das TPS92515AHV-Q1 Bauteil kann so konfiguriert werden, dass eine konstante Spitze-zu-Spitze-Welligkeit während den Ein- und Aus-Zeiten eines Nebenwiderstands-FET-Verdunkelungs-Zyklus beibehalten wird. Dieser Zyklus ist ideal für die Aufrechterhaltung einer linearen Reaktion über den gesamten Nebenwiderstands-FET-Verdunkelungsbereich hinweg.
Merkmale
- AEC-Q100 Klasse 1 qualifiziert
- Integrierte 290 mΩ (typisch) Interner n-Kanal-FET
- Eingangsspannungsbereich
- TPS92515AHVx: 5,5 V bis 65 V
- Betrieb bis hinunter zu 5,15 V nach dem Hochfahren
- High-Side-Spitzenstrom-Komparator mit niedrigem Offset
- Konstanter durchschnittlicher Strom bis 2 A
- Inhärente Zyklus-für-Zyklus-Strombegrenzung
- Mehrere Verdunkelungsmethoden
- 10.000:1 Nebenwiderstands-PWM-Verdunkelungsbereich
- 1.000:1 PWM-Verdunkelungsbereich
- 200:1 analoger Verdunkelungsbereich
- Einfache konstante Off-Time-Steuerung
- Keine Schleifenkompensation
- Schnelles Einschwingverhalten
- HVSSOP-Gehäuse mit verbesserten thermischen Eigenschaften
- Integrierte Wärmeschutzfunktion
Applikationen
- Fahrzeugbeleuchtung
- LED-Schaltmatrix AFS-Scheinwerfer
- DRL
- Hohe/niedrige Strahlen
- Nebel
- Hinterer
- Richtungsanzeiger
- Seitenmarkierungsleuchten
- Nachrüstmarkt
- Beleuchtungen für die Landwirtschaft, Marine und Schwerindustrie
- Querwiderstands-FET-Verdunkelung mit hohem Kontrast
- Industriebeleuchtung
- Fabrikautomatisierung
- Time of Flight (TOF)
- Haushaltsgeräte
- Beleuchtungen für den Einzelhandel
- Maschinenansicht und Inspektion
- Notfall
- Notausgang- und/oder Sicherheitsbeleuchtung
- Medizinische Beleuchtung
- Bühnen- und Flächenbeleuchtung
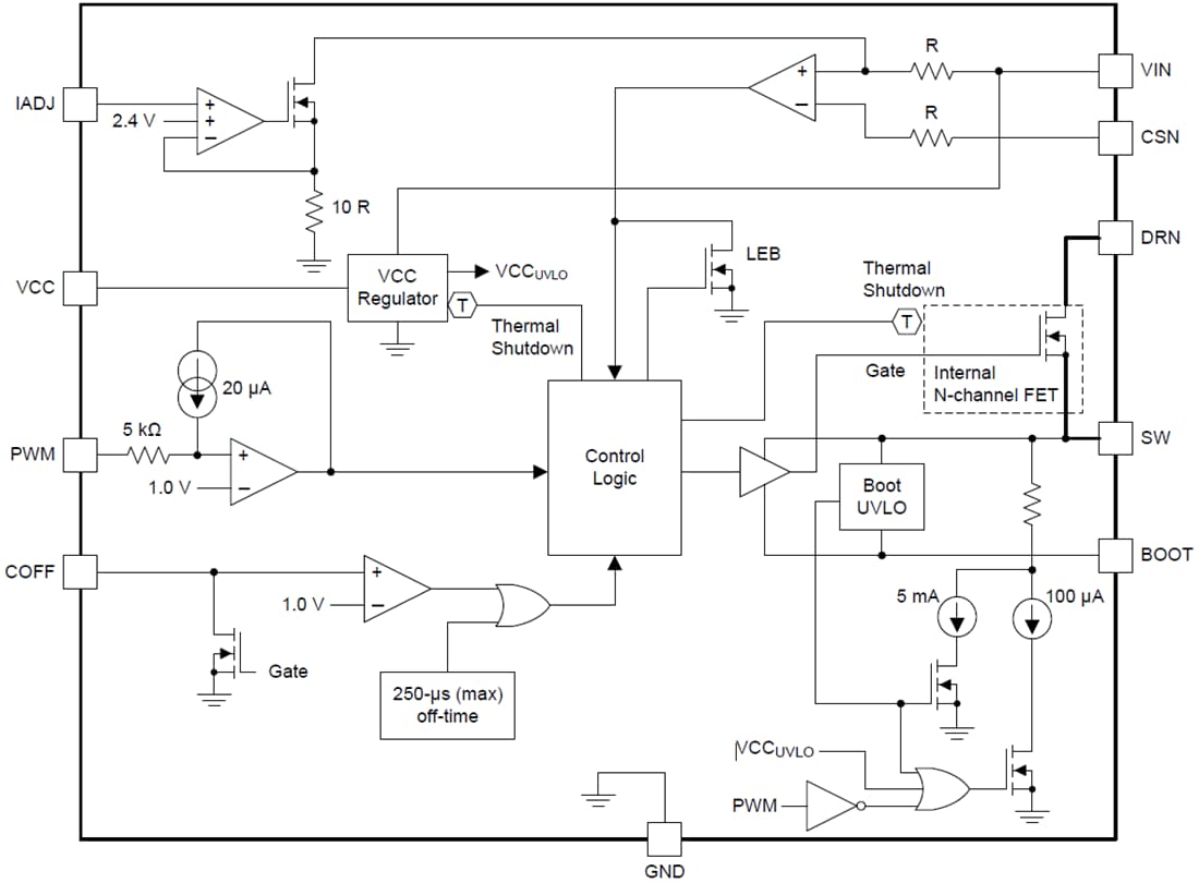
Funktionales Blockdiagramm
Veröffentlichungsdatum: 2018-12-14
| Aktualisiert: 2023-07-24
