Texas Instruments TPS92410 Schaltergesteuerter Linearregler mit Direktansteuerung
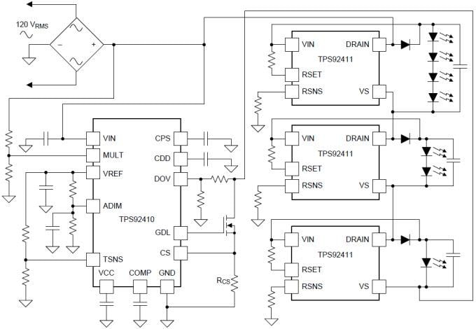
Der schaltergesteuerte Linearregler mit Direktansteuerung TPS92410 von Texas Instruments ist ein verbesserter linearer Treiber mit Hochspannungs-Start-up, gedacht für den Einsatz in energieeffizienten Offline-LED-Beleuchtungsanwendungen. Er kann verwendet werden, um den durchschnittlichen LED-Strom durch LEDs in Verbindung mit dem Direktansteuerungsschalter TPS92411 zu regeln. TPS92410 liefert eine Referenzspannung, die verwendet werden kann, um sowohl das derzeitige Niveau als auch den thermischen Foldback-Schwellenwert einzustellen. Ein Multiplikator ist inbegriffen, um einen ausgezeichneten Leistungsfaktor unter Beibehaltung einer guten Leitungsregulation zu erhalten. Zu den weiteren Merkmalen gehören Unterspannungsabschaltung, Überspannungsschutz, Vorwärts-Phasen-Dimmererkennung mit Wechsel in den Konstantstrom-Modus, sowie thermisches Foldback und thermische Abschaltung.Merkmale
- A multiplier for Good PFC, Line Regulation, and Low THD
- VIN Range From 9.5V to 450V
- Compatible with Phase Dimmers
- Analog Dimming Input with LED Turn-Off
- Programmable Overvoltage Protection
- Precision 3V Reference
- Thermal Foldback
- Thermal Shutdown
- No Inductor Required
- 13 Pin, High-Voltage, SOIC Package
Applikationen
- LED Drivers
- LED Light Bulb Replacement
Simplified Schematic
Evaluation Modules
Texas Instruments TPS92410EVM-001 and TPS92410EVM-002 Evaluation Modules implement a 120V or 230V linear regulator dimming solution using theTPS92410 and TPS92411 integrated circuits from Texas Instruments. The TPS92410 is a linear controller with analog dimming functionality, thermal foldback, and a mode switch function to improve compatibility with phase dimmers. The EVM can support applications of ~5.5W or up to ~12W.
View Product List
Veröffentlichungsdatum: 2014-09-10
| Aktualisiert: 2022-03-11
