Texas Instruments TPS92201AEVM Evaluierungsmodul

Das Evaluierungsmodul  TPS92201AEVM von Texas Instruments evaluiert die Leistung des synchronen Abwärtsschaltreglers TPS92201A , der für LED-Treiberanwendungen entwickelt wurde. Dieses Modul arbeitet im Eingangsspannungsbereich von 2,2 V bis 5,5 V und liefert einen Wirkungsgrad von bis zu 95 % . Der TPS92201AEVM ist für einen 0,5 A Standardausgangsstrom bei 3,3 V/100 % Arbeitszyklus-PWM-Eingang angepasst. Dieses Modul verfügt über einen Abschaltstrom von 1μA, eine Schaltfrequenz 1,5 MHz , eine Rückkopplungsregelspannung 100 mV und eine analoge Dimmung von 1 % bis 100 % . Das TPS92201AEVM Evaluierungsmodul wird in Video-Türklingeln, Smart-Home-Kameras, IP-Kameras, Taschenlampen und Fahrerzubehör verwendet.

Merkmale

  • 5.5V maximale Eingangsspannung
  • Wirkungsgrad von bis zu 95%
  • Betriebsruhestrom von 35 μA
  • 200 mΩ (High-Side)/160 mΩ (Low-Side) MOSFETs
  • Abschaltstrom von 1 μA
  • Schalttastverhältnis bis zu 100 %
  • 1,5 MHz Schaltfrequenz
  • 20 kHz bis 200 kHz PWM-Eingangsfrequenzbereich
  • 1 % bis 100 % analoges Dimmen
  • Ausgangsspannungsbereich: 0,1 V bis VIN
  • 100 mV Feedback-Regelspannung
  • Erzwingen Sie den PWM-Modus für eine geringe Ausgangswelligkeit
  • Energiesparmodus für hohen Wirkungsgrad bei geringer Last (für TPS92201A)
  • Interner Soft-Start
  • Vollständiger Schutz mit Überstrom, LED offen/kurzgeschlossen und FB-Widerstand offen/kurzgeschlossen
  • Übertemperaturschutz
  • Erhältlich im ultrakleinen SOT563-Gehäuse

Applikationen

  • Video-Türklingeln
  • Smart-Home-Kameras
  • IP-Kameras
  • Taschenlampen
  • Fahrerzubehör
  • Notebook-Kameras

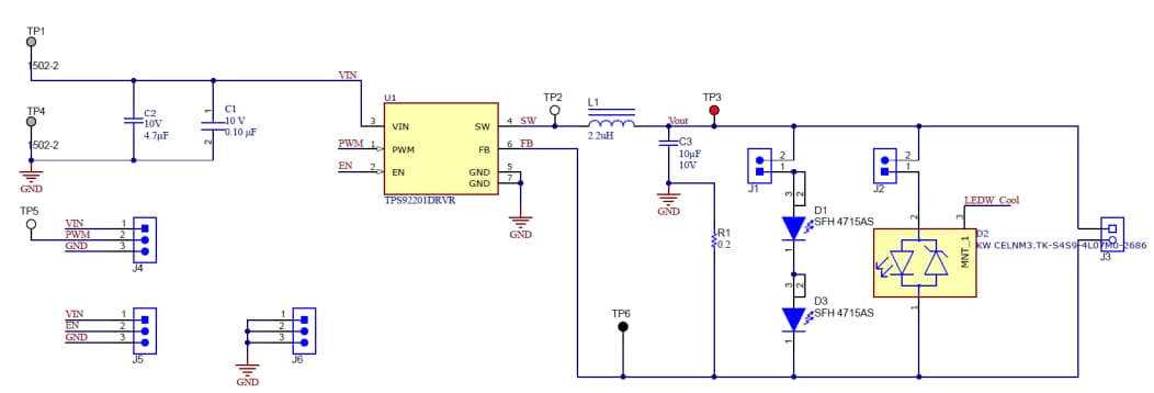
Schaltplan

Texas Instruments TPS92201AEVM Evaluierungsmodul
Veröffentlichungsdatum: 2024-01-09 | Aktualisiert: 2025-03-05