Texas Instruments TPS8802 AFE für Rauchmelder in Wohngebäuden
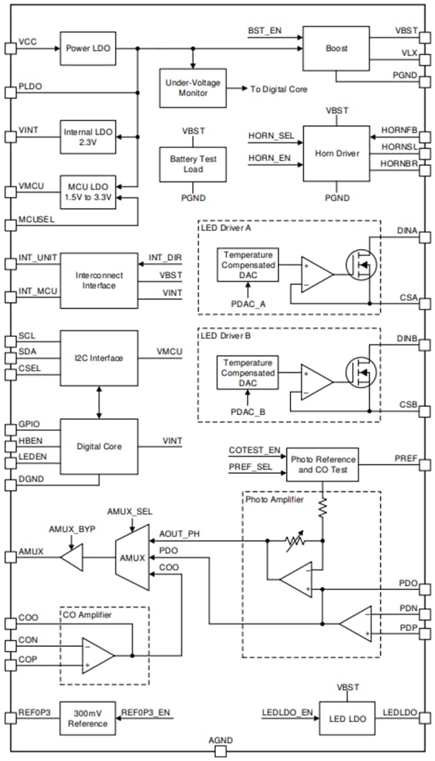
Das Analog-Frontend (AFE) TPS8802 von Texas Instruments für Rauchmelder in Wohngebäuden integriert alle für einen Rauchmelder erforderlichen Regler, Verstärker und Treiber. Dieser Rauchmelder ist ein fotoelektrischer Doppelwellen-Rauchmelder und Kohlenmonoxid-Erkennungssystem (CO). Durch seine hohe Flexibilität ist er hervorragend für Rauchmeldesysteme geeignet, bei denen Präzision und Stromverbrauch entscheidend sind. Der breite Eingangsspannungsbereich, der niedrige Stromverbrauch im Standby-Modus und die Stromsparfunktionen ermöglichen einen 10-jährigen Betrieb mit einer einzigen Lithium-Primärbatterie. Der TPS8802 von Texas Instruments unterstützt auch Batterie-Backup-Rauchwarnmelder, die nahtlos mit Strom versorgt werden, wenn die Netzversorgung ausfällt oder die Batterie abgeklemmt wird.Merkmale
- Fotokammer-AFE
- Duale 8-Bit-LED-Treiber mit programmierbarem Strom
- Temperaturkompensation des LED-Stroms
- Operationsverstärker mit extrem niedrigem Offset für Fotodioden
- Programmierbare und umgehbare Gain-Stufe
- Kohlenmonoxidsensor-AFE
- Phase mit extrem niedriger Offset-Gain
- Programmierbare Verstärkung und Referenz
- Horn-Treiber
- Eigenresonanztreiber für dreipolige Piezos
- PWM-Unterstützung für Voice auf zweipoligem Piezo
- Leistungsmanagement
- Programmierbarer LDO für einen externen Mikrocontroller
- Aufwärtswandler für Horn, Verbindung
- Verbindungsbus für Multi-Alarm-Kommunikation
- Extrem geringer Stromverbrauch
- I2C Serielle Schnittstelle
- Programmierbare Batterieprüflast
Applikationen
- Rauch- und CO-Alarm
Funktionales Blockdiagramm
Veröffentlichungsdatum: 2020-06-02
| Aktualisiert: 2024-06-24
