Texas Instruments TPS7H3302EVM Evaluierungsmodul
Das Texas Instruments TPS7H3302EVM Evaluierungsmodul ist zur Evaluierung des Betriebsverhaltens des TPS7H3302-SEP strahlungstoleranten 3 A DDR-Anschlussreglers ausgelegt. Das TPS7H3302EVM Evaluierungsmodul wird mit bis zu 3 A Ausgangsstrom betrieben und unterstützt das Testen von DDR, DDR2, DDR3, DDR3L und DDR4. Dieses Evaluierungsmodul wird mit praktischen Testpunkten und Steckbrücken zur Evaluierung des TPS7H3302 SEP DDR-Terminators geliefert. Das Evaluierungsmodul TPS7H3302EVM eignet sich hervorragend für strahlungstolerante DDR-Leistungsapplikationen und Speicheranschlussregler für DDR, DDR2, DDR3 und DDR4.Merkmale
- Unterstützt das Testen von DDR, DDR2, DDR3, DDR3L und DDR4
- Eingebaute transiente Last-Testschaltung
- Die Core-Eingangsspannung VDD unterstützt eine Schiene von 2,5 V und eine Schiene von 3,3 V
- VLDOIN und VDDQ Spannungsbereich: 0,9 V bis 3,5 V
- Funktionen für die dynamische Leistungsevaluierung:
- Integrierte Lastschalter mit Senke und Quelle für die Transienten-Lastschrittemulation
- Konfigurierbare Lastschritt- und Anstiegsratensteuerung über On-Board-Widerstände
- Steckbrücke J14 (Pins 1 und 2) für Bauelement-Aktivierung (aktiviert ohne J14 installiert)
- Praktische Testpunkte für die Untersuchung von PGOOD, CLK_IN und Loop-Response-Tests
- Optionale Platzhalter für VDDQSNS bis VLDOIN Filter, wenn keine unabhängige VDDQSNS Quelle verwendet wird
- Bis zu 3 A Ausgangsstrom
- Praktische Testpunkte und Steckbrücken zur Evaluierung des TPS7H3302-SEP DDR-Terminators
Applikationen
- Strahlungstolerante DDR-Leistungsapplikationen
- Speicheranschlussregler für DDR, DDR2, DDR3 und DDR4
Modul - Ansicht von oben
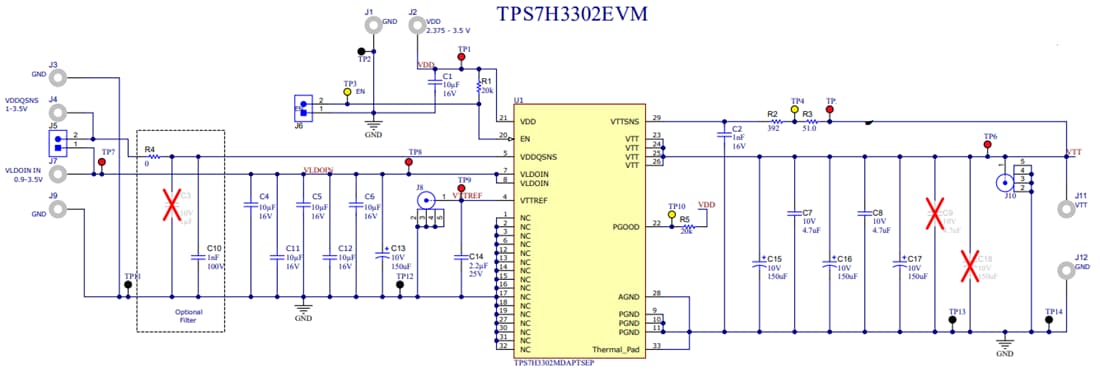
Schaltplan
Veröffentlichungsdatum: 2023-03-08
| Aktualisiert: 2023-03-21
