Texas Instruments TPS7H1121EVM-CVAL Evaluierungsmodul

Das TPS7H1121EVM-CVAL Evaluierungsmodul von Texas Instruments demonstriert den Betrieb eines einzelnen TPS7H1121-SP LDO-Reglers. Das Board hat Footprints, die mit zusätzlichen Bauelementen bestückt werden können. Das TPS7H1121EVM-CVAL Evaluierungsmodul von TI ermöglicht dem Bauteil das Testen von benutzerdefinierten Konfigurationen, Testpunkten und SMA-Steckverbindern für eine einfache Leistungsvalidierung.

Merkmale

  • Eingangsspannungsbereich von 2,25 V bis 14 V
  • Maximaler Ausgangsstrom von 2 A
  • ±1,5 % Genauigkeit in Bezug auf Leitung, Last und Temperatur
  • Extern geregelte 5-V-PGOOD-Versorgung
  • Optionale externe Regelkreiskompensation mit dem STAB-Pin

PCB-Layout

Texas Instruments TPS7H1121EVM-CVAL Evaluierungsmodul

Funktionales Blockdiagramm

Blockdiagramm - Texas Instruments TPS7H1121EVM-CVAL Evaluierungsmodul

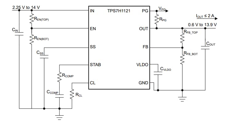
Vereinfachtes Schaltbild

Schaltplan - Texas Instruments TPS7H1121EVM-CVAL Evaluierungsmodul

Programmierbarer Strombegrenzungs-Schutzbereich

Leistungsdiagramm - Texas Instruments TPS7H1121EVM-CVAL Evaluierungsmodul
Veröffentlichungsdatum: 2024-07-09 | Aktualisiert: 2025-09-12