Texas Instruments TPS7B8250EVM Evaluationsmodul

Texas Instruments TPS7B8250EVM Evaluationsmodul für den 300mA-Hochspannungs-LDO-Regler mit extrem niedrigem IQ ist eine Plattform für die Bewertung der Leistungsfähigkeit des TPS7B82-Q1 LDO-Reglers. Der TPS7B82-Q1 ist für 40 V VIN, einschließlich einem Ausgangsstrom von 300 mA (max.), ausgelegt. Das TPS7B8250EVM Evaluationsmodul mit einem typischen Ruhestrom von nur 2,7 μA bei geringer Last eignet sich hervorragend für Standby-Systeme in Automobilapplikationen.

Merkmale

  • Großer VIN-Eingangsspannungsbereich von 3 V bis 40 V mit bis zu 45 V Einschwingen
  • Maximaler Ausgangsstrom: 300 mA
  • Niedriger Ruhestrom

PCB-Layout

Blockdiagramm - Texas Instruments TPS7B8250EVM Evaluationsmodul

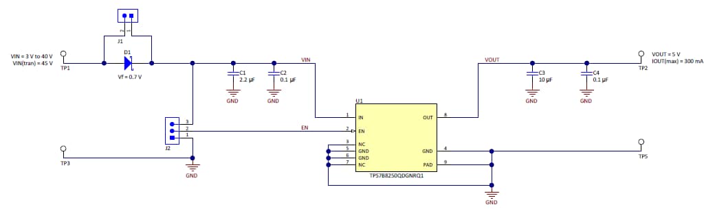
Schaltplan

Schaltplan - Texas Instruments TPS7B8250EVM Evaluationsmodul
Veröffentlichungsdatum: 2018-05-10 | Aktualisiert: 2022-12-14