Texas Instruments TPS7A80 Low-Dropout-Linearregler (LDOs)
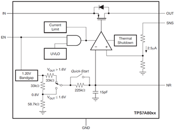
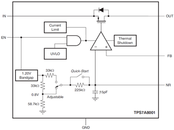
Texas Instruments TPS7A80 Low-Dropout-Linearregler (LDOs) bieten eine sehr hohe Störspannungsunterdrückung (PSRR) am Ausgang. Diese LDO-Regler verwenden einen fortschrittlichen BiCMOS-Prozess und ein PMOSFET-Durchlassbauteil, um ein sehr niedriges Rauschen, hervorragendes Einschwingverhalten sowie PSRR zu erzielen. Die TPS7A80-Familie ist stabil mit einem 4,7µF-Keramikkondensator und verwendet eine präzise Spannungsreferenz und Rückkopplungsschleife, um im Extremfall eine Abweichung von nur 3 % der gesamten Ladungs-, Leitungs-, Prozess- und Temperaturwerte zu erzielen. Diese Bauteile sind für einen Temperaturbereich von –40 °C bis +125 °C ausgelegt und sind in einem VSON-8-Gehäuse mit Wärme-Pad von 3 mm × 3 mm verfügbar.Merkmale
- 1A-Low-Dropout-Regler mit Aktivierung
- Einstellbare Ausgangsspannungen: 0,8 V bis 6 V
- Feste Ausgangsspannungen: 0,8 V bis 6 V
- Hohe Breitband-PSSR
- 63 dB bei 1 kHz
- 57dB bei 100kHz
- 38 dB bei 1 MHz
- Rauscharm: (14 × VOUT) µVRMS typisch (100 Hz bis 100 kHz)
- Stabil mit einem 4,7µF-Keramik-Kondensator
- Hervorragendes Leistungs-/Leitungs-, Einschwingverhalten
- 3 % Genauigkeit insgesamt (in Bezug auf Last/Leitung/Temperatur)
- Übertemperatur- und Überstromschutz
- Sehr geringer Ausfall: 170 mV bei 1 A (typisch)
- VSON-8-DRB-Gehäuse von 3 mm x 3 mm
Applikationen
- Telekommunikationsinfrastruktur
- Audio
- Hochgeschwindigkeits-I/F (PLL/VCO)
Veröffentlichungsdatum: 2018-04-02
| Aktualisiert: 2022-11-17
