Texas Instruments TPS7A78EVM-011 Evaluierungsmodul
Texas Instruments TPS7A78EVM-011 Evaluierungsmodul ist ein Referenzdesign für die technische Demonstration und Evaluierung des nicht isolierten intelligenten Linear-Spannungsreglers TPS7A78 (LDO). Das Evaluierungsmodul TPS7A78EVM-011 weist einen Standby-Stromverbrauch von weniger als 10 mW auf und ist eine nicht isolierte Stromlösung für 90 VAC bis 360 VAC. Das Board ist als Referenzdesign für technische Applikationen konfiguriert, die Strom bis zu einer dynamischen Last von bis zu 100 mA benötigen.Merkmale
- Nicht-isolierte Stromlösung für 90 VAC bis 360 VAC
- Unterstützt Ausgangsspannungen von 1,25 V bis 5 V
- Weniger als 10 mW Stromverbrauch im Standby-Modus
- Der Cap-Drop-Kondensator kann 1/4 der Größe herkömmlicher Lösungen betragen
- Power-Good
Layout
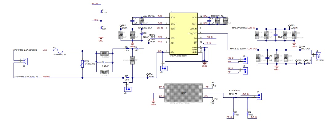
Schaltplan
Veröffentlichungsdatum: 2019-05-20
| Aktualisiert: 2023-11-21
