Texas Instruments TPS7A4700 1A Linearer Low-Dropout-Spannungsregler
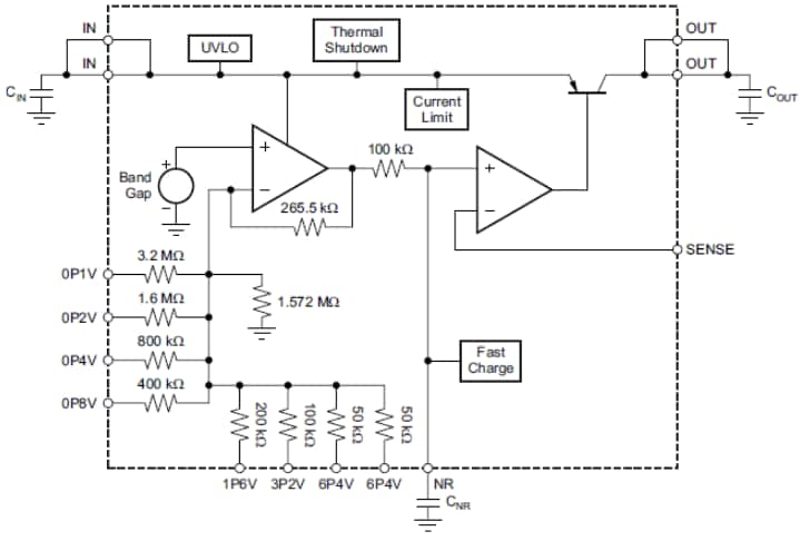
Der rauscharme und lineare 1 A-Low-Dropout-Spannungsregler TPS7A4700 von Texas Instruments ist ein äußerst rauscharmer (4,17 µVRMS) im positiven Spannungsbereich (+36 V) betriebener, linearer Spannungsregler, der eine Last von 1 A speisen kann. Der TI TPS7A4700 gibt eine Ausgangsspannung aus, die vom Benutzer über eine PCB-Schaltung ohne externe Widerstände oder Vorsteuerungskondensatoren angepasst werden kann, wodurch sich die Komponentenanzahl reduziert. Der TI TPS7A4700 LDO wurde für Bipolartechnologien konzipiert, primär für Präzisionsmessgeräte, bei denen reine Spannungssignale entscheidend für eine maximierte Systemleistung sind. Diese TI-Komponente ist idealerweise für Leistungs-OP-Verstärker, Analog-/Digital-Wandler (ADC), Digital-/Analog-Wandler (DAC) und andere analoge Hochleistungsschaltungen in kritischen Anwendungen geeignet (z. B. medizinische, HF- und Prüf- und Messtechnik).Merkmale
- 3V to 36V input voltage range
- 4.17µVRMS output voltage noise (10Hz, 100kHz)
- Power supply ripple rejection
- 82dB (100Hz)
- ≥55dB (10Hz, 10MHz)
- 1A output current
- 307mV dropout voltage at 1A
- CMOS logic level-compatible enable pin
- ANY-OUT™ (user-adjustable output via PCB layout)
- No external resistors or feed-forward capacitors required
- 1.4V to 20.5V output voltage range
- Built-in fixed current limit and thermal shutdown
- High thermal performance 5mm x 5mm QFN package
- -40°C to +125°C operating temperature range
Applikationen
- Voltage-controlled oscillators (VCO)
- Frequency synthesizers
- Test and measurement applications
- Medical
- RX, TX, and PA circuitry
- Supply rails for operational amplifiers
- DACs, ADCs, and other high-precision analog circuitry
- Audio applications
- Post DC/DC converter regulation and ripple filtering
- Industrial instrumentation
- Base stations and telecom infrastructure
Functional Block Diagram
TI Reference Designs Library
Veröffentlichungsdatum: 2012-08-07
| Aktualisiert: 2024-05-02
