Die Wandler mit zwei Ausgängen unterstützen eine niedrige Ausgangsspannungswelligkeit. Die maximalen Ausgangsströme liegen typischerweise im 200 mA- bis 500 mA-Bereich, abhängig vom Verhältnis der Eingangsspannung zur Ausgangsspannung und der Strombegrenzungsoption. Der kombinierte Wirkungsgrad (VPOS und VNEG) erreicht 85 %, um Systeme kühl zu halten oder eine längere Batterie rechtzeitig zu erhalten. Der Eingangsspannungsbereich von 2,7 V bis 5,5 V ermöglicht den Betrieb der Bauteile mit Batterien oder festen 3,3 V- oder 5 V-Schienen.
Die TPS6513x/TPS6513x-Q1 Wandler von TI arbeiten mit einer Festfrequenz-PWM-Steuertopologie und verwenden einen Pulse-Skipping-Modus bei leichten Lastströmen bei einem Betrieb im Stromsparmodus. Die Bauteile arbeiten mit einem Geräte-Ruhestrom von 500 µA. Unabhängige Freigabepins ermöglichen eine flexible Einschalt- und Ausschalt-Sequenzierung für beide Ausgänge. Die positiven und negativen Ausgänge arbeiten unabhängig voneinander und ermöglichen unsymmetrische Ausgangsspannungen und -ströme. Der Wandler verfügt über eine interne Strombegrenzung, einen Überspannungsschutz und eine thermische Abschaltung für höchste Zuverlässigkeit unter Fehlerbedingungen.
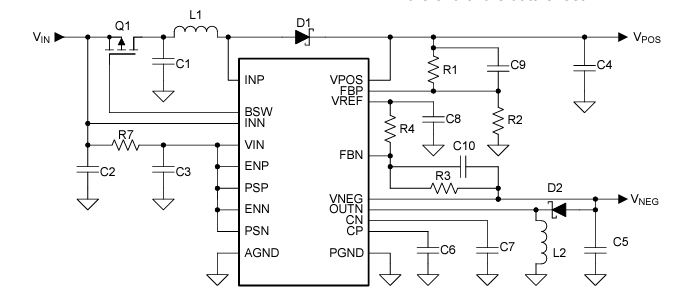
Der TPS6513x-Q1 Wandler ist in einemVQFN-24-Gehäuse von 4 mm × 4 mm erhältlich. Die Lösungsgröße ist klein mit einer minimalen Schaltfrequenz von 1,25 MHz für kleinere Induktivitäten und erfordert nur wenige weitere externe Komponenten.
Die TPS6513x-Q1 Bauteile sind gemäß AEC-Q100 für Fahrzeuganwendungen zugelassen.
Merkmale
- AEC-Q100-qualifiziert für Fahrzeuganwendungen
- AEC-Q100 Prüfungsleitfaden mit folgenden Ergebnissen
- Bauteiltemperatur Klasse 2 von -40 °C bis +105 °C Umgebungsbetriebstemperaturbereich
- Elektrische Eigenschaften getestet über einen Sperrschichttemperaturbereich von -40 °C bis +125 °C
- HBM-ESD-Bauteilklassifikation Stufe H1C
- CDM-ESD-Bauteilklassifikation Stufe C4B
- Zweifach einstellbare Ausgangsspannungen bis 15 V und -15 V
- Hoher Umwandlungswirkungsgrad
- Bis zu 91 % bei positiver Ausgangsschiene
- Bis zu 85 % bei negativer Ausgangsschiene
- Stromsparmodus bei niedriger Last
- 2 A Typische Schaltstrombegrenzung für Aufwärts- und Wechselrichter-Hauptschalter
- Unabhängige Freigabeeingänge für die Einschalt- und Ausschalt-Sequenzierung
- Steuerausgang für externen PFET zur Unterstützung einer vollständigen Versorgungstrennung beim Abschalten
- 2,7 V bis 5,5 V Eingangsspannungsbereich
- Mindestens 1,25 MHz Festfrequenz-PWM-Betrieb
- Übertemperaturschutz
- Überspannungsschutz an beiden Ausgängen
- 0,2 µA Typischer Abschaltstrom
- Kleines QFN-24-Gehäuse (RGE) von 4 mm x 4 mm mit benetzbaren Flanken
Applikationen
- LCD- und AMOLED-Displays (ca. 4 Zoll bis 17 Zoll)
- Persönliche Elektronik (Notebook, Monitor, Spiele)
- Gebäudeautomatisierung (Aufzug, Thermostat)
- Gesundheitswesen, Fitness, EPOS, Industrie-HMI, Prüf- und Messverfahren
- Allzweck-Split-Rail-Versorgung
- T&M, Datenerfassung, DACs, ADC
- Differential-Audio-PA-Versorgung
- Fabrikautomatisierung und Steuereingangs- und Ausgangsmodule
- Differential-OPAMP- und Komparator-Versorgung
Datenblätter
Vereinfachte Applikation
Blockdiagramm

