Texas Instruments TPS650002-Q1 SVS-Leistungsmanagement-ICs
Texas Instruments TPS650002-Q1 SVS-Leistungsmanagement-ICs kombinieren einen einzelnen Abwärtswandler mit zwei Low-Dropout-Reglern, wodurch eine Lösung für Fahrzeuganwendungen bereitgestellt wird. Der 2,25-MHz-Abwärtswandler wechselt bei geringer Belastung in einen Stromsparmodus, um einen maximalen Wirkungsgrad über den größtmöglichen Bereich von Lastströmen zu erreichen. Der Abwärtswandler ermöglicht die Verwendung einer kleinen Induktivität und Kondensatoren, um eine kleine Lösungsgröße zu erzielen. Ein Power-Good-Statusausgang kann für die Sequenzierung verwendet werden.Die LDOs bieten einen Ausgangsstrom von 300 mA und können mit einem Eingangsspannungsbereich von 1,6 V bis 6 V betrieben werden. Dies ermöglicht die Versorgung der LDOs vom Abwärtwandler. Für eine Design- und Sequenzierungsflexibilität verfügen der Abwärtswandler und die LDOs über separate Spannungseingänge und -aktivierungen. Für rauscharme Applikationen kann der TPS650002-Q1 PMIC über den MODE-Pin in einen Festfrequenz-PWM-Modus gezwungen werden.
Die TPS650002-Q1 SVS-Leistungsmanagement-ICs sind in einem unbedrahteten 16-Pin-Gehäuse (3 mm × 3 mm WQFN) verfügbar. Die TPS650002-Q1 Bauteile sind gemäß AEC-Q100 für Fahrzeuganwendungen zugelassen.
Merkmale
- Für Fahrzeuganwendungen zugelassen
- Mit den folgenden Ergebnissen AEC-Q100-qualifiziert
- Die Bauteiltemperatur der Klasse 2 beträgt -40 °C bis +105 °C, TA
- Abwärtswandler
- VIN-Bereich von 2,3 V bis 6 V
- Festfrequenzbetrieb von 2,25 MHz
- Ausgangsstrom: 600 mA
- LDOs
- VIN-Bereich von 1,6 V bis 6 V
- Ausgangsstrom: bis zu 300 mA
- Separate Stromeingänge und -aktivierungen
- 16-Pin-WQFN von 3 mm × 3 mm
Applikationen
- Automotive-Kameramodul
- Automotive-Infotainment
- Automotive-Kombiinstrumente
- Automotive-Sensor-Fusion
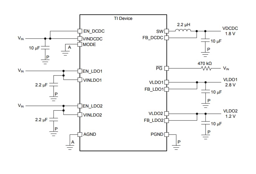
Typischer Applikationsschaltplan
Veröffentlichungsdatum: 2019-11-14
| Aktualisiert: 2024-01-31
