Texas Instruments TPS62A0x/-Q1/TPS62A0xA/-Q1 Abwärtswandler
Die hocheffizienten Abwärtswandler TPS62A0x/-Q1/TPS62A0xA/-Q1 von Texas Instruments sind auf hohe Effizienz und kompakte Baugröße optimiert. Das Gerät verfügt über integrierte Schalter, die einen Ausgangsstrom von bis zu 1 A liefern können. Das Bauteil wird im Pulsbreitenmodulationsmodus (PWM) mit einer Schaltfrequenz von 2,4 MHz bei mittlerer bis hoher Last. Das Bauteil wechselt bei geringer Last automatisch in den Stromsparmodus (PSM), um einen hohen Wirkungsgrad über den gesamten Laststrombereich zu gewährleisten. Auch im ausgeschalteten Zustand ist der Stromverbrauch minimal.Das Bauteil TPS62A0x/-Q1/TPS62A0xA/-Q1 von Texas Instruments bietet eine über einen externen Widerstandsteiler einstellbare Ausgangsspannung. Eine interne Sanftanlaufschaltung begrenzt den Einschaltstrom beim Start. Weitere Funktionen wie Überstromschutz, thermischer Abschaltschutz und Power-Good sind integriert. Das Gerät ist in einem SOT-5X3-Gehäuse erhältlich. Die Bauteile TPS62A0x-Q1/TPS62A0xA-Q1 sind gemäß AEC-Q100 für Fahrzeuganwendungen zugelassen.
Merkmale
- 2,5 V bis 5,5 V Eingangsspannungsbereich
- Einstellbarer Ausgangsspannungsbereich: 0,6 V – VIN
- Schalter (1 A) mit niedrigem RDSON von 180 mΩ/120 mΩ
- 20 µA Ruhestrom
- 1 % Feedback-Genauigkeit (0 °C bis 125 °C)
- 100 % Betriebsmodus
- Schaltfrequenz: 2,4 MHz
- Energiesparmodus oder PWM-Option verfügbar
- Power-Good-Ausgangspin
- Kurzschluss-Sicherung (HICCUP)
- Interner Sanftstart
- Ausgangsentladung
- Übertemperaturschutz
- Erhältlich in einem 1,6 mm × 1,6 mm SOT563-Gehäuse
- Pin-zu-Pin-kompatibel mit dem Bauteil TLV62585
Applikationen
- Multifunktionsdrucker
- Set-Top-Box
- Fernseh-Applikationen
- IP-Netzwerkkamera
- Drahtloser Router, Solid-State-Laufwerk
- Batteriebetriebene Applikationen
- Allzweck-Punktlastversorgung
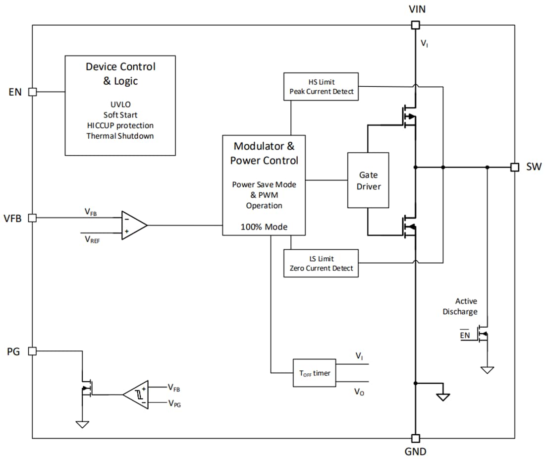
Funktionales Blockdiagramm
Veröffentlichungsdatum: 2022-05-11
| Aktualisiert: 2025-09-03
