Texas Instruments TPS62A01-Q1 Synchroner Abwärtswandler (Tiefsetzer)
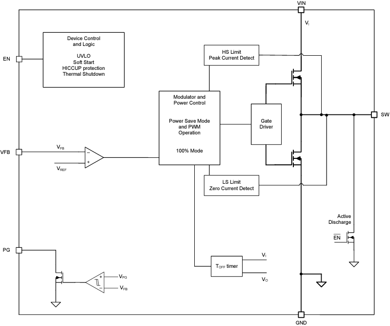
Der synchrone Abwärtswandler TPS62A01-Q1 von Texas Instruments ist ein DC/DC-Wandler für den Automobilbereich, der auf hohe Effizienz und kompakte Lösungsgröße ausgelegt ist. Dieser Abwärtswandler integriert Schalter, die eine Ausgangsstromskapazität von bis zu 1 A aufweisen. Der TPS62A01-Q1 Abwärtswandler arbeitet im Pulsweitenmodulationsmodus (PWM) mit einer Schaltfrequenz von 2,4 MHz bei mittleren bis hohen Lasten. Dieser Abwärtswandler wechselt bei geringer Last automatisch in den Energiesparmodus (PSM), um über den gesamten Laststrombereich einen hohen Wirkungsgrad aufrechtzuerhalten. Durch einen externen Widerstandsteiler und eine interne Soft-Start-Schaltung ermöglicht der TPS62A01-Q1-Wandler eine anpassbare Ausgangsspannung und begrenzt den Einschaltstrom während des Hochfahrens.Der TPS62A01-Q1-Abwärtswandler verfügt über integrierte Funktionen wie Überstromschutz (OCP), thermischen Abschaltschutz (TS) und Power Good (PG). Zu den typischen Anwendungen gehören die Frontkamera, das Surround-View-System-ECU und das Kfz-Cluster-Display. Der Abwärtswandler TPS62A01-Q1 ist AEC-Q100qualifiziert und für den Einsatz in der Automobilindustrie geeignet.
Merkmale
- Qualifiziert gemäß AEC-Q100 für den Einsatz in der Automobilindustrie
- 2,5 V bis 5,5 V Eingangsspannungsbereich
- 0,6 V bis VIN einstellbarer Ausgangsspannungsbereich
- 100 mΩ und 67 mΩ Schalter mit niedrigem RDSON
- Ruhestrom: 25 µA
- 1,5 % Feedbackgenauigkeit (-40 °C bis 150 °C)
- Betrieb im 100 %-Modus
- Schaltfrequenz: 2,4 MHz
- Energiesparmodus oder PWM-Option verfügbar
- Ausgangspin für das Power-Good-Signal
- Kurzschluss-Sicherung (HICCUP)
- Interner Sanftstart
- Aktive Ausgangsentladung
- Übertemperaturschutz
- -40 °C bis 125 °C TA Gerätetemperaturklasse 1
- In einem SOT563-Gehäuse mit den Maßen 1,60 mm × 1,60 mm erhältlich
Applikationen
- Frontkamera
- Steuerung für Surround-View-System
- Display von Automotive-Kombiinstrumenten
Funktionales Blockdiagramm
Typisches Anwendungsschaltbild
Veröffentlichungsdatum: 2024-01-24
| Aktualisiert: 2024-02-05
