Texas Instruments TPS62864/TPS62866 Synchrone Abwärtswandler
Texas Instruments TPS62864/TPS62866 Synchrone Abwärtswandler sind synchrone Abwärtswandler mit hoher Frequenz und einer I2C-Schnittstelle, die eine effiziente, adaptive und leistungsstarke Lösung bieten. Bei mittlerer bis schwerer Belastung arbeitet der Wandler im PWM-Modus. Das Bauteil schaltet automatisch in den Stromsparmodusbetrieb bei einer leichten Last, um einen hohen Wirkungsgrad über den gesamten Laststrombereich zu erhalten. Das Bauteil kann auch im PWM-Modusbetrieb für eine kleine Ausgangsspannungswelligkeit gezwungen werden. Die TPS62864/TPS62866 DCS-Steuerungsarchitektur von Texas Instruments erreicht ein ausgezeichnetes Lasteinschwingverhalten und eine enge Ausgangsspannungsgenauigkeit. Über die I2C-Schnittstelle und einem speziellen VID-Pin wird die Ausgangsspannung schnell angepasst, um den Stromverbrauch der Last an die sich ständig ändernden Leistungsanforderungen der Applikation anzupassen.Merkmale
- Interne Leistungs-MOSFETs von 7 mΩ und 6,5 mΩ
- Wirkungsgrad: >90 % (Ausgang von 0,9 V)
- PLS-Steuerungstopologie für ein schnelles Einschwingverhalten
- Ausgangsspannungsgenauigkeit: 1 %
- Betriebsruhestrom: 4 µA
- Eingangsspannungsbereich: 2,4 V bis 5,5 V
- Schaltfrequenz: 2,4 MHz
- Pin-Option für Power-Good-Anzeige
- Auswahl durch einen externen Widerstand
- Ausgangsspannung bei Inbetriebnahme
- I2C-Slave-Adresse
- Auswahl über I2C-Schnittstelle
- Stromsparmodus oder erzwungener PWM-Modus
- Ausgangsentladung
- Hiccup- oder Verriegelungs-Kurzschluss-Sicherung
- Ausgangsspannungs-Rampengeschwindigkeit
- VID-Pin für dynamische Spannungsskalierung (DVS)
- Temperaturvorwarnung und Übertemperaturschutz
- I2C-kompatible Schnittstelle von bis zu 3,4 MBit/s
- Erhältlich in einem 15-Pin-WCSP-Gehäuse von1,05 mm x 1,78 mm x 0,5 mm mit einem Rastermaß von 0,35 mm.
Applikationen
- Core-Versorgung für FPGAs, CPUs, ASICs oder Video-Chipsätze
- Kameramodule
- Solid-State-Drives
- Optische Module
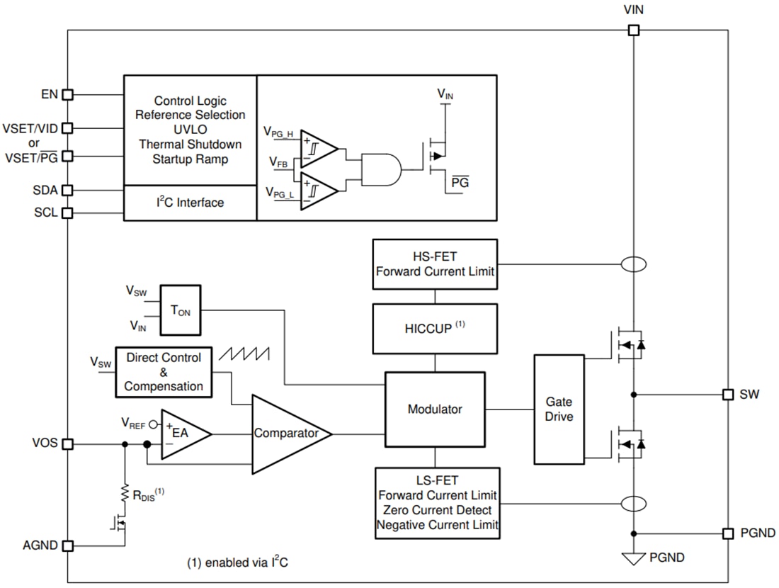
Funktionales Blockdiagramm
Veröffentlichungsdatum: 2020-05-21
| Aktualisiert: 2024-06-18
