Texas Instruments TPS62840 Abwärtswandler mit hohem Wirkungsgrad
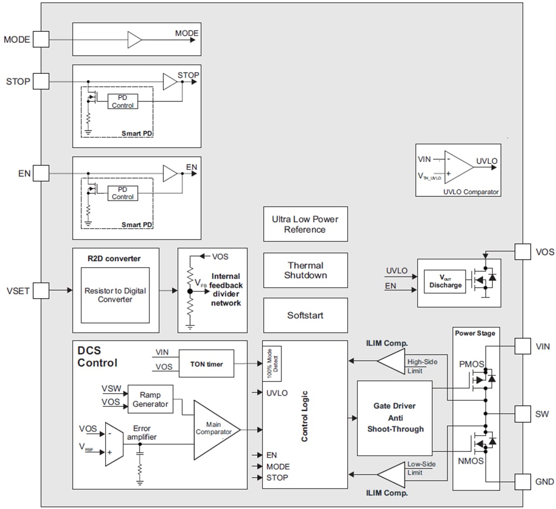
Die TPS62840 Abwärtswandler mit hohem Wirkungsgrad von Texas Instruments bieten einen extrem geringen Betriebsruhestrom von 60 nA (typisch). Diese Bauteile enthalten eine spezielle Schaltung für einen IQ von 150 nA im 100-%-Modus, um die Batterielaufzeit gegen Ende der Entladung zu verlängern. Diese Bauteile verwenden die DCS-Steuerung für einen sauberen Betrieb von Funkgeräten und werden mit einer typischen Schaltfrequenz von 1,8 MHz betrieben. Im Stromsparmodus erweitert das Bauteil den Wirkungsgrad der Leichtlast auf einen Laststromverbrauch bis hinunter auf 1 mA oder weniger.Durch die Verbindung eines Widerstands mit dem Pin-VSET können 16 vordefinierte Ausgangsspannungen ausgewählt werden. Aufgrund dieser Funktion eignet sich das Bauteil für verschiedene Applikationen mit einer Mindestmenge an externen Komponenten. Der STOP-Pin dieses Bauteil verhindert umgehend ein Schaltrauschen, so dass störungsfreie Messungen in Prüf- und Messsystemen durchgeführt werden können. Dieser TPS62840 bietet einen Ausgangsstrom von bis zu 750 mA. Diese Bauteile unterstützen mit einer Eingangsspannung von 1,8 V bis 6,5 V mehrere Leistungsquellen, wie z. B. 2S- bis 4S-Alkali, 1S- bis 2S-Li-MnO2 oder 1S-Li-Ion-/Li-SOCl2.
Merkmale
- Betriebsruhestrom: 60 nA
- 100 % Tastverhältnismodus mit 150 nA IQ
- Eingangsspannungsbereich VIN von 1,8 V bis 6,5 V
- Ausgangsstrom von bis zu 750 mA
- HF-freundliche DCS-Control™
- Wirkungsgrad von 80 % bei 1 µA IOUT (3,6 VIN bis 1,8 VOUT)
- 16 auswählbare Ausgangsspannungen über VSET-Pin
- Auto-Übergangs-PFM/-PWM oder erzwungener PWM-Modus
- Wählbare erzwungene PWM- und STOP-Modi
- Ausgangsentladungsfunktion
- Abschaltstrom: 20 nA
- SON-8-, WCSP-6- und HVSSOP-8-Gehäuse
Applikationen
- Smart Meter, Smart Thermostate
- Ortungsgeräte
- Wearable Elektronik
- Medizinische Sensorpflaster und Patientenmonitore
- Industrie-IoT (Smart-Sensoren)
- Prüf- und Messsysteme
Videos
Funktionales Blockdiagramm
Veröffentlichungsdatum: 2019-09-11
| Aktualisiert: 2024-02-23
