Texas Instruments TPS62135/TPS621351 Abwärtswandler
Die Texas Instruments TPS62135/TPS621351 Abwärtswandler sind hocheffiziente und einfach zu verwendende synchrone DC-DC-Wandler, basierend auf der DCS-Control™-Topologie. Das Gerät verfügt über einen breiten Eingangsspannungsbereich von 3V bis 17V und ist somit geeignet für Multizellen-Li-Ion- und 12V- Zwischenversorgungsschienen. Jedes Gerät bietet 3,5A Dauerausgangsstrom. Der TPS62135 wechselt bei leichten Lasten automatisch in den Energiesparmodus, um einen hohen Wirkungsgrad über den gesamten Lastbereich zu halten. Damit sind diese Geräte gut geeignet für Anwendungen, bei denen eine vernetzte Standby-Leistung erforderlich ist, wie bei Computern mit extrem geringen Stromverbrauch. Der MODUS-Kontakt ist auf niedrig eingestellt und die Schaltfrequenz des Geräts wird automatisch an die Eingangs- und Ausgangsspannung. angepasst. Diese Technik wird als automatische Effizienzsteigerung (AEE™) bezeichnet und hält einen hohen Umwandlungswirkungsgrad über den gesamten Betriebsbereich. Sie bietet eine 1% Ausgangsspannungsgenauigkeit im PWM-Modus und ermöglicht daher die Konstruktion einer Stromversorgung mit hoher Genauigkeit der Ausgangsspannung.Merkmale
- ±1% (PWM mode) output voltage accuracy
- 3V to 17V input voltage range
- 18µA typical quiescent current
- Output voltage from 0.8V to 12V
- Adjustable soft-start
- Precise ENABLE input allows
- User-defined undervoltage lockout
- Exact sequencing
- 100% duty cycle mode
- Automatic Efficiency Enhancement AEE™
- DCS-Control™ topology
- Available with active output discharge
- Optional HICCUP overcurrent protection
- Power Good output
- Available in 3mm×2mm VQFN package
Applikationen
- Standard 12V rail supplies
- POL for connected standby requirements
- POL supply from single or multiple Li-Ion batteries
- Gaming consoles, SSD drives
- Mobile and embedded computers
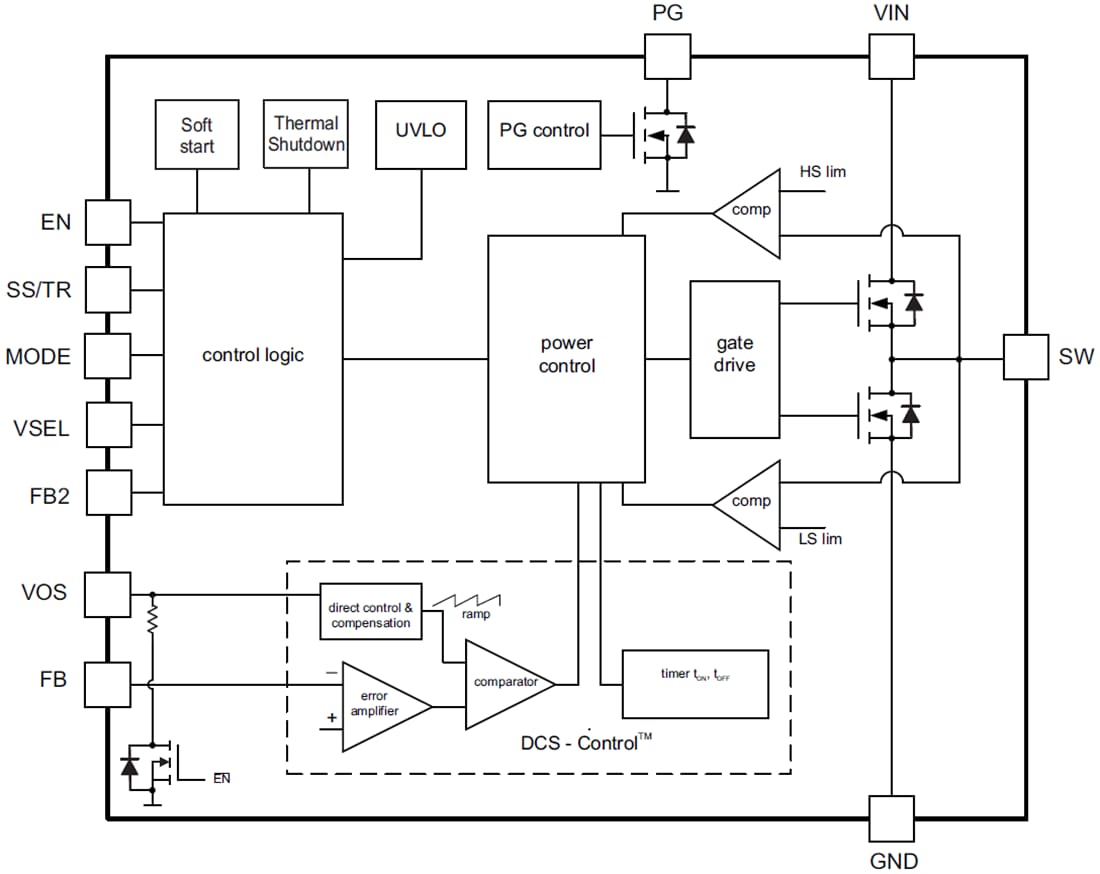
Functional Block Diagram
Veröffentlichungsdatum: 2016-10-21
| Aktualisiert: 2022-03-11
