Texas Instruments TPS61376 4,5-A-Aufwärtswandler
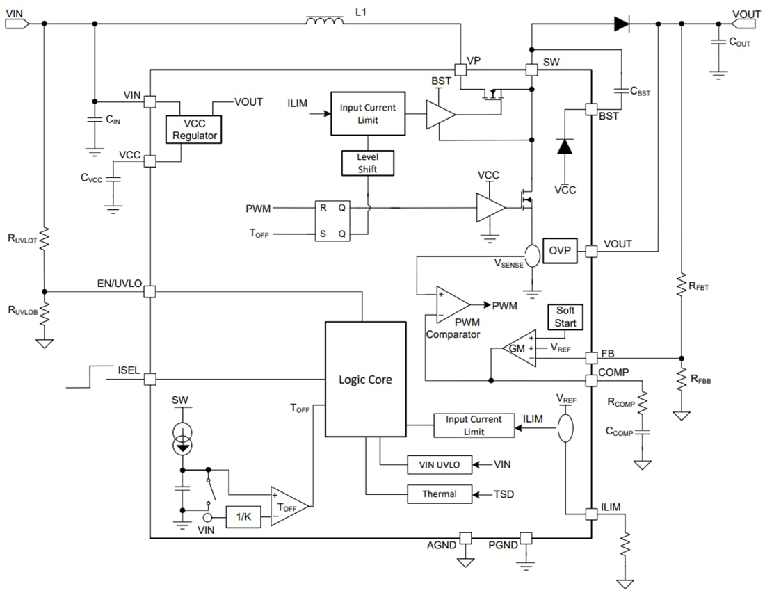
Der Texas Instruments TPS61376 4,5-A-Aufwärtswandler ist ein nicht-synchroner Hochspannungs-Aufwärtswandler mit Eingangs-Durchschnittsstrombegrenzung und echten Lasttrennfunktionen. Der Schwellenwert der Eingangs-Durchschnittsstrombegrenzung kann über den ILIM-Pin von 0,1 A bis 3,0 A programmiert werden. Der Isolierungs-FET zwischen dem VP- und SW-Pin trennt den Pfad zwischen Eingang und Ausgang vollständig, wenn das Bauteil deaktiviert ist. Der TPS61376 verfügt über einen großen Eingangsspannungsbereich von 2,9 V bis 23 V und die Ausgangsspannung deckt bis zu 25 V ab.Der TPS61376 verwendet den Spitzenstrommodus mit der adaptiven Off-Time-Steuerungstopologie. Das Bauteil arbeitet im PWM-Modus bei mittleren bis hohen Lasten. Bei leichten Lastbedingungen wechselt das Bauteil in den PFM-Modus, um einen hohen Wirkungsgrad über den gesamten Laststrombereich aufrecht zu erhalten. Darüber hinaus enthält der TPS61376 viele robuste Schutzfunktionen. Dazu gehören ein Ausgangsüberspannungsschutz, ein Zyklus-für-Zyklus-Überstromschutz und eine thermische Abschaltung. Der TPS61376 von Texas Instruments bietet eine sehr kleine Lösungsgröße mit einem HotRod™ Lite VQFN-Gehäuse von 2,5 mm × 2,0 mm.
Merkmale
- Großer Eingangs- und Ausgangsspannungsbereich
- Eingangsspannungsbereich: 2,9 V bis 23 V
- Ausgangsspannungsbereich: 4,5 V bis 25 V
- Induktivitäts-Spitzenstrombegrenzung von bis zu 4,5 A
- Programmierbarer Eingangs-Durchschnittsstrom-Begrenzungsbereich: 0,1 A bis 3 A
- Schaltfrequenz
- TPS61376: 1.2MHz
- TPS613761: 650KHz
- Zwei integrierte MOSFETs
- ISO-FET (40 mΩ)
- Low-Side-FET (50 mΩ)
- Sichere und robuste Betriebsfunktionen
- Ausgangsüberspannungsschutz
- Zyklus-für-Zyklus-Überstromschutz
- Echte Trennung zwischen Eingang und Ausgang während der EN-Abschaltung
- Thermische Abschaltung
- Präziser EN/UVLO-Schwellenwert
- Externe Schleifenkompensation
- HotRod™ Lite VQFN-Gehäuse von 2,5 mm × 2,0 mm
Applikationen
- ePOS-Automatisierung und -Zahlung im Einzelhandel
- Barcode-Scanner
- Smart-Lautsprecher
- Haushaltsgeräte
Funktionales Blockdiagramm
Veröffentlichungsdatum: 2022-11-09
| Aktualisiert: 2022-11-11
