Texas Instruments TPS61289 20-A-Abwärts-/Aufwärtswandler

Der TPS61289 von Texas Instruments ist ein bidirektionaler synchroner Abwärts-/Aufwärtswandler, der den High-Side-Synchrongleichrichter-MOSFET integriert und einen externen Low-Side-MOSFET verwendet. Der TPS61289 kann über den MODE-Pin als Abwärts- oder Aufwärtswandler konfiguriert werden. Der TPS61289 unterstützt einen Schaltstrom von 20 A, und die VHIGH-Spannung unterstützt bis zu 25 V. Die minimale VLOW-Spannung wird durch das Verhältnis VLOW/VHIGH und die Frequenz bestimmt. So kann die VLOW-Spannung bei VHIGH = 15 V bis zu 0,5 V betragen. Das Bauteil bietet ein hervorragendes Gleichgewicht zwischen Effizienz, Wärmeableitung und Lösungsgröße für die bidirektionale Umwandlung von hoher Leistung.

Der TPS61289 bietet eine einstellbare Schaltstrombegrenzungsfunktion. Darüber hinaus bietet das Bauteil einen VHIGH-Über- und Unterspannungsschutz, einen zyklusweisen Überstromschutz und einen thermischen Abschaltschutz. Der TPS61289 von Texas Instruments bietet eine sehr kleine Lösungsgröße in einem 2,5 mm x 3,0 mm kleinen, HotRod™-Lite-VQFN-Gehäuse mit minimalen externen Komponenten.

Merkmale

  • Spannungsbereich VLOW 0,5 V bis 23 V
    • Die minimale VLOW-Spannung wird durch das VLOW/VHIGH-Verhältnis und die Frequenz bestimmt
  • Spannungsbereich VHIGH 4,5 V bis 25 V
  • Über Pin wählbarer bidirektionaler Abwärts- oder Aufwärtsmodus
  • Betrieb im Abwärts-/Aufwärts-PWM-Modus
  • Hohe Effizienz und Leistungsfähigkeit
    • Programmierbare Stromgrenze 5 A zu 20 A
    • Integrierter 8,5-mΩ-High-Side-MOSFET
  • Schaltfrequenz:
    • FSW 250 kHz, wenn VLOW >1,7 V
    • FSW bis zu 100 kHz, wenn VLOW <1,5 V
    • FSW bis zu 50 kHz, wenn VLOW <0,5 V
    • Hysterese von 200 mV verhindert Frequenz-Jitter
  • Synchronisationsmöglichkeit mit einer externen Uhr
  • Umfassende Schutzfunktionen
    • VHIGH Überspannungsschutz bei 27 V
    • VHIGH Unterspannungsschutz bei 3,1 V
    • VCC -Unterspannungsschutz bei 2,15 V
    • Präzise EN-/UVLO-Schwelle
    • Zyklusweiser Überstromschutz
    • Übertemperaturschutz
  • HotRod™ -Lite-VQFN-14-Gehäuse, 2,5 mm × 3,0 mm

Applikationen

  • Batterieprüfsystem (BTS)
  • Superkondensator oder Batterie-Backup-Stromrichter
  • USB Typ-C® Stromversorgung

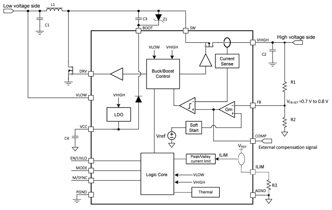
Funktionales Blockdiagramm

Blockdiagramm - Texas Instruments TPS61289 20-A-Abwärts-/Aufwärtswandler
Veröffentlichungsdatum: 2024-03-27 | Aktualisiert: 2024-04-23