Texas Instruments TPS6125x Aufwärtswandler mit hohem Wirkungsgrad
Die Aufwärtswandler TPS6125x von Texas Instruments mit hoher Leistungsfähigkeit bieten eine Stromversorgungslösung für tragbare, batteriebetriebene Applikationen. Der TPS6125x ist für stromsparende Applikationen ausgelegt und unterstützt bis zu 800 mA Laststrom von einer bis 2,65 V entladenen Batterie. Er ermöglicht die Verwendung von kostengünstigen Chip-Induktoren und Kondensatoren mit einem breiten Eingangsspannungsbereich von 2,3 V bis 5,5 V. Das Bauelement unterstützt Applikationen, die mithilfe von Li-Ion-Batterien mit erweitertem Spannungsbereich betrieben werden. Es sind Versionen mit unterschiedlichem festem Spannungsausgang zwischen 3,15 V und 5,0 V erhältlich. Der TPS6125x arbeitet bei einer regulierten Schaltfrequenz von 3,5 MHz und schaltet bei niedrigem Laststrom in den Energiesparmodus, um über den gesamten Laststrombereich einen hohen Wirkungsgrad beizubehalten. Der PFM-Modus verlängert die Akkulaufzeit durch Verringerung des Ruhestroms auf 37 µA (typisch) bei Betrieb mit geringer Last.Merkmale
- Wirkungsgrad von 93 % bei einer Betriebsfrequenz von 3,5 MHz
- 21 µA Ruhestrom im Standby-Modus
- 37 µA Ruhestrom im Normalbetrieb
- Breiter VIN-Bereich von 2,3 V bis 5,5 V
- VIN ≥ VOUT Betrieb
- IOUT ≥ 800 mA bei VOUT= 4,5 V, VIN ≥ 2,65 V
- IOUT ≥ 1.000 mA bei VOUT = 5,0 V, VIN ≥ 3,3 V
- IOUT ≥ 1.500 mA (Spitze) bei VOUT = 5,0 V, VIN ≥ 3,3 V
- DC-Ausgangsspannungsgenauigkeit insgesamt ±2 %
- PFM-Modus mit leichter Last
- Standby-Modus auswählbar oder echte Last
- Trennung beim Abschalten
- Übertemperatur- und Überlastungsschutz
- Nur drei oberflächenmontierte externe Komponenten erforderlich
- Gesamtgröße der Lösung <25 mm2
- 9-Pin-NanoFree™-Gehäuse (CSP)
Applikationen
- Mobiltelefone und Smartphones
- Mono- und Stereo-APA-Applikationen
- USB-Ladeports (5 V)
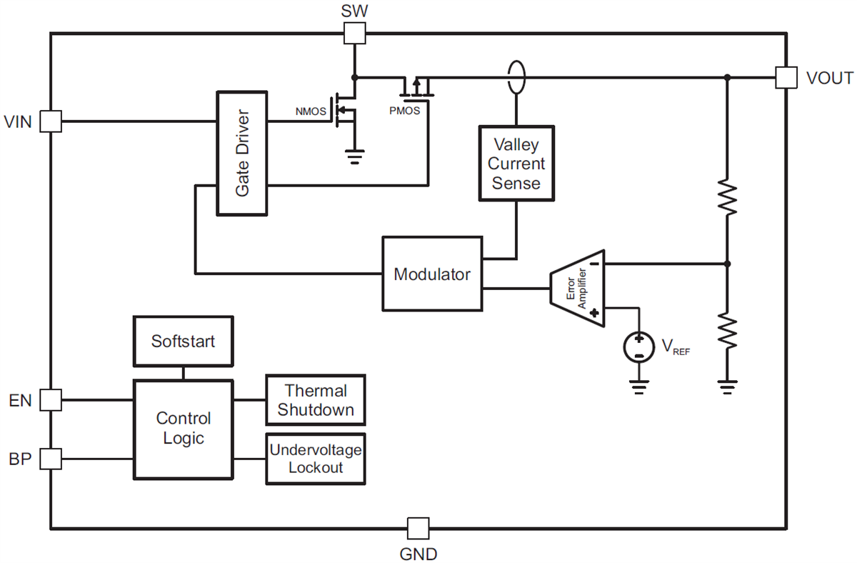
Funktionales Blockdiagramm
Veröffentlichungsdatum: 2017-03-03
| Aktualisiert: 2023-11-03
