Texas Instruments TPS59603-Q1 Synchroner Abwärts-FET-Treiber

Die synchronen Abwärts-FET-Treiber TPS59603-Q1 von Texas Instruments sind für hochfrequente CPU-VCORE-Applikationen optimiert. Erweiterte Funktionen wie ein reduzierter Totzeit-Antrieb und ein automatischer Nulldurchgang werden verwendet, um den Wirkungsgrad über den gesamten Lastbereich zu optimieren. Der SKIP-Pin bietet die Option des CCM-Betriebs zur Unterstützung der geregelten Verwaltung der Ausgangsspannung. Außerdem unterstützt der TPS59603-Q1 von Texas Instruments zwei Stromsparmodi. Mit dem PWM-Eingang im Tri-State-Zustand wird der Ruhestrom auf 130µA reduziert, wobei eine sofortige Reaktion erfolgt. Wenn SKIP auf Tri-State gehalten wird, sinkt der Strom auf 8µA (typischerweise sind 20µs erforderlich, um das Schalten wieder aufzunehmen). Die Treiber liefern mit dem entsprechenden TI-Regler ein außergewöhnlich leistungsstarkes Stromversorgungssystem. Der TPS59603-Q1 ist in einem platzsparenden, thermisch optimierten 8-poligen, 2 mm x 2 mm großen WSON-Gehäuse mit benetzbaren Flanken untergebracht und arbeitet im Temperaturbereich von –40°C bis 125°C.

Merkmale

  • AEC-Q100-qualifiziert für Fahrzeuganwendungen
    • Bauteiltemperatur Klasse 1: -40 °C bis +125 °C
    • HBM(Human-Body Model)-ESD-Bauteilklassifikation Stufe H2
    • CDM(Charged-Device Model)-ESD-Bauteilklassifikation Stufe C3B
  • Reduzierte Totzeit-Antriebsschaltung für eine optimierte CCM
  • Automatische Nulldurchgangserkennung für einen optimierten DCM-Wirkungsgrad
  • Mehrere Stromspar-Modi für einen optimierten Wirkungsgrad bei geringer Last
  • Optimierte Signalwegverzögerungen für Hochfrequenzbetrieb
  • Integrierte BST-Schaltverstärkung optimiert für niedrige RdsON FETs
  • Optimiert für 5-V-FET-Antrieb
  • 2,5 V zu 28 V Umwandlung Eingangsspannungsbereich (VIN)
  • 8-poliges WSON-Gehäuse, 2 mm × 2 mm, mit benetzbaren Flanken

Applikationen

  • Tablets für Rücksitz-Entertainmentsysteme (RSE) in Fahrzeugen, die Hochfrequenz-CPUs verwenden
  • Automotive-FAS-Prozessorkernleistung

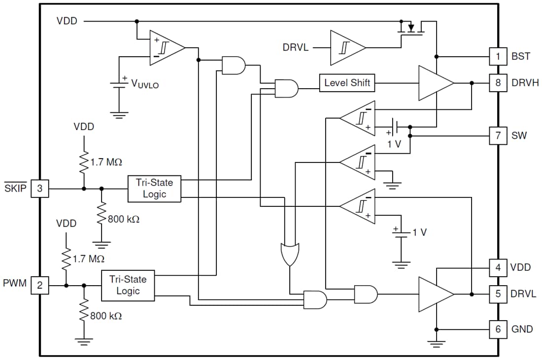
Funktionales Blockdiagramm

Blockdiagramm - Texas Instruments TPS59603-Q1 Synchroner Abwärts-FET-Treiber
Veröffentlichungsdatum: 2020-04-21 | Aktualisiert: 2025-03-06