Texas Instruments TPS56624x Synchroner Abwärtswandler
Der Texas Instruments TPS56624x synchrone Abwärtswandler ist ein einfacher, benutzerfreundlicher, synchroner Abwärtswandler mit hoher Leistungsdichte und hohem Wirkungsgrad. Das Bauteil unterstützt einen Eingangsspannungsbereich von 3 V bis 16 V und einen Dauerstrom von bis zu 6 A mit einem SOT-563-Gehäuse.Der TPS56624x von Texas Instruments verwendet die D-CAP3-Topologie, um ein schnelles Einschwingverhalten zu bieten und Ausgangskondensatoren mit niedrigem ESR zu unterstützen, ohne dass eine externe Kompensation erforderlich ist. Es verfügt über zwei Erdungen, GND und AGND, die für eine optimale thermische Leistung verbunden werden sollten. AGND bietet außerdem eine gute Last- und Leitungsregelung. Das Bauteil kann ein Tastverhältnis von bis zu 98 % unterstützen.
Der TPS566242 wird im ECO-Modus betrieben, der einen hohen Wirkungsgrad bei einem Betrieb mit leichten Lasten aufrechterhält. Der TPS566247 wird im FCCM-Modus betrieben, der die gleiche Frequenz aufrechterhält und die Ausgangswelligkeit während allen Lastbedingungen senkt. Dadurch werden umfassende Schutzfunktionen wie OVP, OCP, UVLO, OTP und UVP mit Hiccup bereitgestellt. Das Bauteil ist in einem SOT-563-Gehäuse von 1,6 mm × 1,6 mm verfügbar und verfügt über eine optimierte Pinbelegung für ein einfaches PCB-Layout. Die Sperrschichttemperatur ist von -40 °C bis +125 °C spezifiziert.
Merkmale
- Für eine große Auswahl von Applikationen ausgelegt
- Eingangsspannungsbereich: 3 V bis 16 V
- Ausgangsspannungsbereich: 0,6 V bis 7 V
- Referenzspannung: 0,6 V
- Referenzgenauigkeit bei 25 °C: ±1 %
- Referenzgenauigkeit bei -40 °C bis +125 °C: ±1,5 %
- Integrierter RDSON-FET: 27,7 mΩ und 14,8 mΩ
- Geringer Ruhestrom: 120 µA
- Schaltfrequenz: 600 kHz
- Unterstützt einen Betrieb mit einem Tastverhältnis von maximal 98 %
- Präzisions-EN-Schwellenspannung
- Feste Soft-Start-Zeit: 1,39 ms (typisch)
- Benutzerfreundlich und kleine Lösungsgröße
- Eco-Modus (TPS566242) und FCCM-Modus bei leichter Last (TPS566247)
- Teil einer vollständigen P2P-Produktfamilie, einschließlich Lösungen für einen Betrieb von 4 A, 5 A und 6 A und FCCM/ECO
- D-CAP3™-Steuerungstopologie
- Unterstützt die Inbetriebnahme mit vorgespanntem Ausgang
- Nicht-verriegelnd für OV-/OT-/UVLO-Schutz
- Hiccup-Modus für UV-Schutz
- Zyklus-für-Zyklus-OC- und NOC-Begrenzung
- 6-Pin-SOT-563-Gehäuse
Applikationen
- LCD-TV, STB und DVR, Streaming-Media-Player
- IP-Netzwerkkamera, Video-Türklingel, Gebäudesicherheits-Gateway
- WLAN-/Wi-Fi-Zugangspunkt, Modem (Kabel/DSL/GFAST), Solid-State-Laufwerk
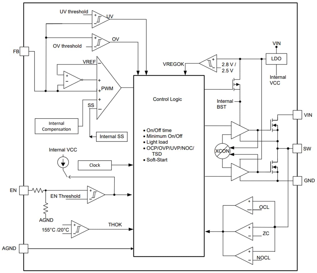
Funktionales Blockdiagramm
