Texas Instruments TPS566231/TPS566238 Abwärtsspannungsregler
Texas Instruments TPS566231/TPS566238 Abwärtsspannungsregler sind einfache, benutzerfreundliche, synchrone 6-A-Abwärtswandler mit hohem Wirkungsgrad in einem 9-Pin-QFN-Gehäuse von 1,5 mm x 2,0 mm. Die Bauteile werden mit einem größeren Versorgungseingangsspannungsbereich von 3 V bis 18 V betrieben. Der DCAP3™-Steuermodus des Bauteils sorgt für ein schnelles Einschwingverhalten, eine gute Leitungs- und Lastregelung, macht eine externe Kompensation überflüssig und unterstützt Ausgangskondensatoren mit niedrigem ESR.Die TPS566231 und TPS566231P werden im Eco-Modus™ für einen hohen Wirkungsgrad bei einem Betrieb mit geringer Last betrieben und sind mit einer ULQ-Funktion (ultra-niedriger Ruhestrom) ausgelegt, um einen Ruhestrom von 50 uA für eine lange Batterielaufzeit in stromsparenden Applikationen zu ermöglichen. Die TPS566238 und TPS566238P werden in einem Dauerstrommodus betrieben, der während allen Lastbedingungen eine niedrigere Ausgangswelligkeit aufrechterhält. Die Soft-Start-Zeit des TPS566231 und TPS566238 kann über den SS-Pin eingestellt werden. Die TPS566231P und TPS566238P zeigen das Power-Good über den PG-Pin an.
Der TPS566231/TPS566238 von Texas Instruments unterstützt einen Tastverhältnisbetrieb von bis zu 98 % und integriert einen vollständigen Schutz über OVP, OCP, UVLO, OTP und UVP mit einem Hiccup. Sie sind jeweils in einem 9-Pin-HotRod™-Gehäuse von 1,5 mm x 2,0 mm verfügbar. Die Sperrschichttemperatur ist von -40 °C bis +125 °C spezifiziert.
Merkmale
- Für robuste Applikationen konfiguriert
- Eingangsspannungsbereich: 3 V bis 18 V
- Ausgangsspannungsbereich: 0,6 V bis 7 V
- Dauerausgangsstrom: 6 A
- Referenzspannung: 0,6 V ±1 % (25 °C)
- Maximales Tastverhältnis: 98 %
- Schaltfrequenz: 600 kHz
- Nichtverriegelnd für OC-, OV-, UV- und OT-Schutzfunktionen
- Integrierte Ausgangsentladungsfunktion
- Zahlreiche Pin-kompatible Optionen
- TPS566231 und TPS566238 mit SS-Pin für eine einstellbare Soft-Start-Zeit
- TPS566231P und TPS566238P mit PG-Pin für Power-Good-Anzeige
- TPS566231 und TPS566231P für Auto-Skip-Modus
- TPS566238 und TPS566238P für den Dauerstrommodus
- Kleine Lösungsgröße und Benutzerfreundlichkeit
- Integrierter Leistungs-MOSFET mit RDS(on) von 20,8 mΩ und 10,6 mΩ
- D-CAP3™-Architektursteuerung für ein schnelles Einschwingverhalten und eine interne Kompensation
- HotRod™-QFN-Gehäuse: 1,5 mm x 2,0 mm
Applikationen
- Digital-TV, Set-Top-Box, Spielkonsolen
- Server-, Speicher- und Netzwerk-Punktlast
- Industrie-PC-, IP-Kamera- und Fabrikautomatisierungs-Applikationen
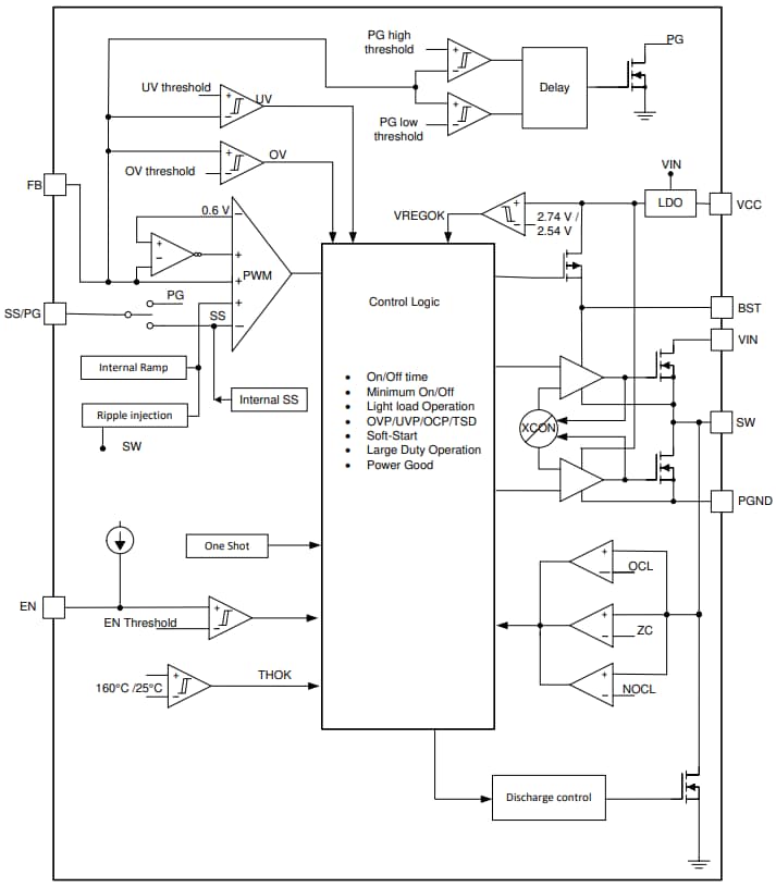
Funktionales Blockdiagramm
