Texas Instruments TPS563207 Synchroner 3-A-Abwärtswandler

Der Texas Instruments TPS563207 synchrone 3-A-Abwärtswandler ist ein einfacher, benutzerfreundlicher Wandler in einem SOT563-Gehäuse. Das Bauteil ist für den Betrieb mit einer minimalen Anzahl externer Komponenten optimiert. Dieses Schaltnetzteil (SNT) verwendet eine D-CAP2™ -Modussteuerung, die ein schnelles Einschwingverhalten ermöglicht und Ausgangskondensatoren mit niedrigem äquivalenten Serienwiderstand (ESR), wie z. B. Spezialpolymer- und Keramikkondensatoren mit extrem niedrigem ESR, ohne externe Kompensationskomponenten unterstützt. Der TPS563207 wird im FCCM-Modus betrieben, der auch bei geringer Last eine geringe Welligkeit aufweist. Der TPS563207 von Texas Instruments ist in einem 6-Pin-SOT-563(DRL)-Gehäuse von 1,6 mm × 1,6 mm erhältlich und für eine Sperrschichttemperatur von –40°C bis +125°C spezifiziert.

Merkmale

  • 3-A-Wandler mit integrierten 95-mΩ- und 57-mΩ-FETs
  • D-CAP2™-Modus-Steuerung mit schnellem Einschwingverhalten
  • Eingangsspannungsbereich: 4,3 V bis 17 V
  • Ausgangsspannungsbereich: 0,806 V bis 7 V
  • Erzwungener kontinuierlicher Modus (FCCM-Modus)
  • Schaltfrequenz: 580 kHz (typisch)
  • Geringer Abschaltstrom von weniger als 3 µA
  • 2 % Rückkopplungsspannungsgenauigkeit (25 °C)
  • Bietet eine Vorspannungsfunktion
  • Zyklus-für-Zyklus-Überstrombegrenzung
  • Hiccup-Modus-Überstromschutz
  • Nicht-verriegelbare UVP- und TSD-Schutzfunktionen
  • Fester Soft-Start von 1,2 ms

Applikationen

  • Digitale Set-Top-Box (STB)
  • SNT-Stromversorgung für Fernseher
  • Smart-Lautsprecher
  • Drahtgebundene Netzwerke
  • Überwachung

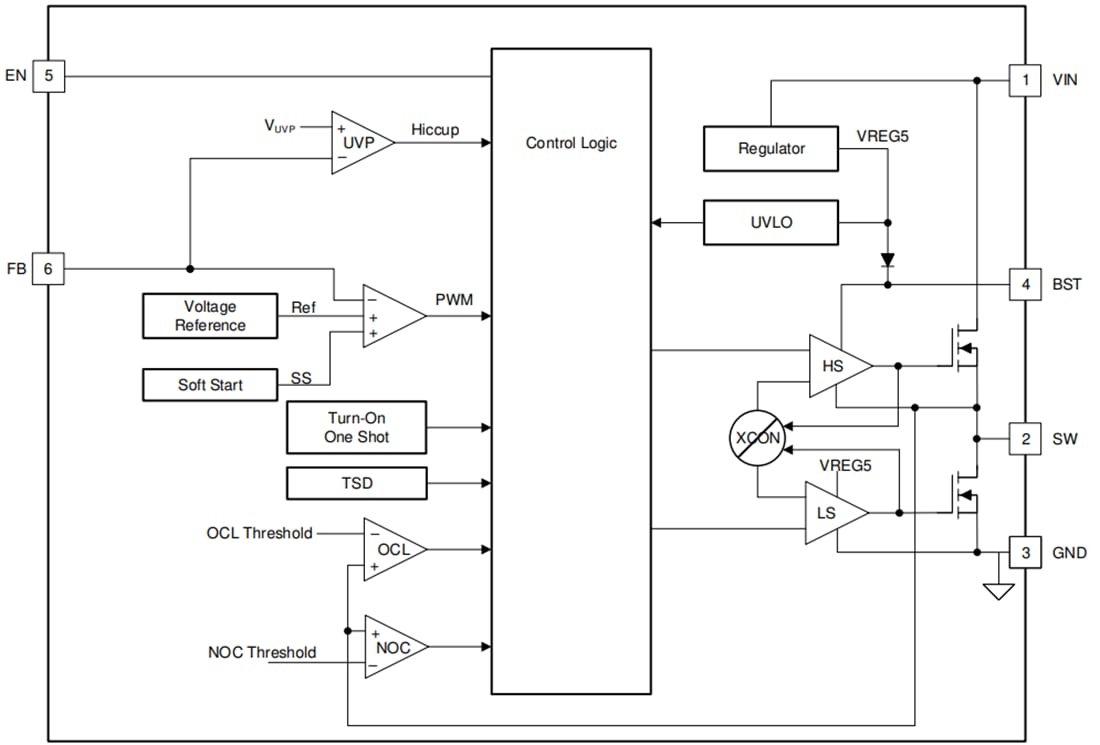
Funktionales Blockdiagramm

Blockdiagramm - Texas Instruments TPS563207 Synchroner 3-A-Abwärtswandler
Veröffentlichungsdatum: 2020-11-04 | Aktualisiert: 2024-09-18