Texas Instruments TPS563202 Synchroner 3-A-Abwärtswandler

Der TPS563202 synchrone 3-A-Abwärtswandler von Texas Instruments ist ein einfacher, leicht zu bedienender Wandler in einem SOT-563-Gehäuse. Das Bauelement wurde für den Betrieb mit einer minimalen Anzahl externer Komponenten und für einen niedrigen Standby-Strom optimiert. Dieses Schaltnetzteil (SMPS) verwendet die D-CAP2-Modussteuerung, die ein schnelles Einschwingverhalten ermöglicht. Es unterstützt auch Ausgangskondensatoren mit niedrigem äquivalenten Serienwiderstand (ESR), wie z.B. Spezialpolymer- und Keramikkondensatoren mit extrem niedrigem ESR-Wert, ohne externe Kompensationskomponenten. TPS563202 arbeitet im ECO-Modus, der einen hohen Wirkungsgrad bei geringer Last gewährleistet. Der TPS563202 von Texas Instruments ist in einem 6-Pin 1,6 mm × 1,6 mm SOT563-Gehäuse (DRL) erhältlich und spezifiziert für eine Sperrschichttemperatur von –40°C bis 125°C.

Merkmale

  • 3 A-Wandler integriert 95 mΩ und 57 mΩ FETs
  • D-CAP2™-Modus-Steuerung mit schnellem Einschwingverhalten
  • Eingangsspannungsbereich: 4,3 V bis 17 V
  • Ausgangsspannungsbereich: 0,806 V bis 7 V
  • ECO-Modus bei leichter Ladung
  • Schaltfrequenz: 580 kHz (typisch)
  • Geringer Abschaltstrom von weniger als 3 µA
  • 2 % Rückkopplungsspannungsgenauigkeit (25 °C)
  • Bietet eine Vorspannungsfunktion
  • Zyklus-für-Zyklus-Überstrombegrenzung
  • Hiccup-Modus-Überstromschutz
  • Nicht-verriegelbare UVP- und TSD-Schutzfunktionen
  • Fester Soft-Start von 1,2 ms

Applikationen

  • Digitales Fernseher-Netzteil
  • Smart-Lautsprecher
  • Drahtgebundene Netzwerke
  • Digitale Set-Top-Box (STB)
  • Überwachung

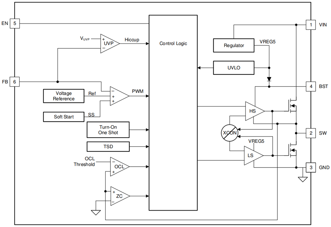
Funktionales Blockdiagramm

Blockdiagramm - Texas Instruments TPS563202 Synchroner 3-A-Abwärtswandler
Veröffentlichungsdatum: 2020-09-17 | Aktualisiert: 2024-08-21