Texas Instruments TPS56224x Synchrone Abwärtswandler
Die TPS56224x synchronen Abwärtswandler von Texas Instruments sind einfache, leicht zu bedienende, synchrone Abwärtswandler mit einer Eingangsspannung von 4,2 V bis 17 V und unterstützen einen Dauerstrom bis zu 2 A. Das Bauelement ist so konzipiert, dass es mit einer minimalen Anzahl externer Bauteile und einem niedrigen Standby-Strom arbeitet. Dieses Schaltnetzteil (SMPS) arbeitet mit dem D-CAP3 Steuerungsmodus. Diese Funktion sorgt für ein schnelles Einschwingverhalten und unterstützt Ausgangskondensatoren mit niedrigem äquivalenten Serienwiderstand (ESR), wie z.B. Keramik- und Spezialpolymerkondensatoren mit extrem niedrigem ESR, ohne externe Kompensationsbauteile.Der TPS562243 von Texas Instruments arbeitet im Eco-Modus, der einen hohen Wirkungsgrad bei geringer Last gewährleistet. Der TPS562246 arbeitet im FCCM-Modus, der unter allen Lastbedingungen die gleiche Frequenz und eine geringere Ausgangswelligkeit aufweist. Mit Hiccup integriert die TPS56224x einen vollständigen Schutz, einschließlich OCP, UVLO, OTP und UVP. Der TPS56224x ist in einem 6-Pin, 1,6 mm × 1,6 mm SOT-563 (DRL) Gehäuse erhältlich. Die Sperrschichttemperatur ist von -40 °C bis 125 °C spezifiziert.
Merkmale
- Einfache Handhabung und kleines Design
- TPS562243 Eco-Modus und TPS562246 FCCM-Modus bei geringer Last
- D-CAP3™-Kontrollmodus mit schnellem Einschwingverhalten
- Unterstützt die Inbetriebnahme mit vorgespanntem Ausgang
- Nicht verriegelnd für OT- und UVLO-Schutzfunktionen
- Zyklus-für-Zyklus-Überstrombegrenzung
- Hiccup-Modus für UV-Schutz
- Sperrschicht-Betriebstemperaturbereich: -40 °C bis 125 °C
- 1,6 mm × 1,6 mm SOT-563-Gehäuse
- Für eine große Auswahl von Applikationen ausgelegt
- 4,2 V bis 17 V Eingangsspannungsbereich
- 0,6 V bis 7 V Ausgangsspannungsbereich
- 0,6 V Referenzspannung
- ±1,5 % Genauigkeit der Referenzspannung
- 100 mΩ und 55 mΩ integrierte FETs
- Niedriger Ruhestrom von 110 µA für TPS562243
- Schaltfrequenz von 1.280 kHz
- Maximaler Betrieb mit großem Tastverhältnis von 95 %
- 1,4 ms feste Sanftanlaufzeit
Applikationen
- WLAN-/Wi-Fi-Zugangspunkt
- Modem (Kabel/DSL/GFAST)
- Router für kleine Unternehmen
- Stromzähler
- STV und DVR
- Haushaltsgeräte
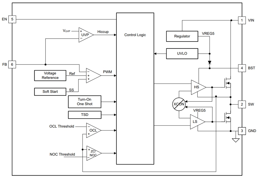
Funktionales Blockdiagramm
Veröffentlichungsdatum: 2024-08-19
| Aktualisiert: 2024-08-23
