Texas Instruments TPS562242EVM Evaluierungsmodul
Das Texas Instruments TPS562242EVM Evaluierungsmodul ist eine vollständig bestückte und getestete Schaltung, die für den TPS562242 Abwärtswandler ausgelegt ist. Der TPS562242 ist ein einfacher, benutzerfreundlicher, synchroner 2-A-Abwärtswandler, der in einem SOT563-Gehäuse untergebracht ist. Das TPS562242EVM Evaluierungsmodul von TI verfügt über einen Betriebseingang von 3 V bis 16 V, eine Nennspannung von 12 V und liefert einen 1,05-V-Ausgang bei 2 A. Das Bauteil enthält AC-Signal-Injektionsanschlüsse für Rückkopplungsschleifen-Messungen.Merkmale
- Eingangsspannungsbereich: 3 V bis 16 V
- Ausgangsspannungsbereich: 0,6 V bis 7 V
- Ausgangsstrom: bis zu 2 A
- ECO-Modus
- Schnelles Einschwingverhalten
Layout
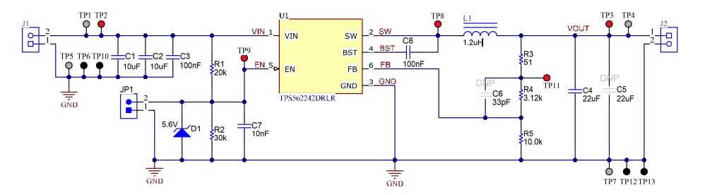
Schaltschema
Veröffentlichungsdatum: 2023-06-26
| Aktualisiert: 2023-08-21
