Texas Instruments TPS548B27 20-A-Abwärtswandler
Der Texas Instruments TPS548B27 synchrone 20-A-Abwärtswandler ist ein kleiner, synchroner Abwärtswandler mit hohem Wirkungsgrad und einer adaptiven D-CAP3-On-Time-Betriebsart. Da keine externe Kompensation erforderlich ist, ist das Bauteil benutzerfreundlich und benötigt nur wenige externe Komponenten. Das Bauteil eignet sich hervorragend für Rechenzentrumsapplikationen mit beschränktem Platz.Das TPS548B27 Bauteil verfügt über eine Differential-Fernerkundung, integrierte Hochleistungs-MOSFETs und eine genaue 0,6-V-Referenz von ±1 % über den gesamten Sperrschicht-Betriebstemperaturbereich. Das Bauteil bietet ein schnelles Last-Einschwingverhalten, eine genaue Last- und Leitungsregelung, einen Skip-Modus oder einen FCCM-Betrieb und einen programmierbaren Soft-Start. Der TPS548B27 von Texas Instruments ist ein bleifreies Bauteil. Das Bauteil ist ausnahmslos vollständig RoHS-konform.
Merkmale
- 4-V- bis 16-V-Eingangsbereich von bis zu 20 A ohne externe Vorspannung
- 2,7-V- bis 16-V-Eingangsbereich von bis zu 20 A mit externem Vorspannungsbereich von 3,13 V bis 3,6 V
- Ausgangsspannungsbereich: 0,6 V bis 5,5 V
- Integrierte MOSFETs von 7,7 mΩ und 2,4 mΩ unterstützen einen Dauerausgangsstrom von 20 A
- D-CAP3™-Betriebsart mit extrem schnellem Lastschrittverhalten
- Unterstützt alle Keramik-Ausgangskondensatoren
- Differential-Fernerkundung mit 0,6 V ±1 % VREF für eine Sperrschichttemperatur von -40 °C bis +125 °C
- Auto-Skip-Eco-Mode für einen hohen Wirkungsgrad bei leichter Last
- Programmierbare Strombegrenzung mit RTRIP
- Pin-wählbare Schaltfrequenz (600 kHz, 800 kHz, 1 MHz)
- Differential-Fernerkundung für eine hohe Ausgangsgenauigkeit
- Programmierbare Soft-Start-Zeit
- Externer Referenzeingang für die Verfolgung
- Vorgespannte Einschaltfähigkeit
- Open-Drain-Power-Good-Ausgang
- Hiccup für OC-, UV- und OV-Fehler
- 19-Pin-VQFN-FCRLF-Gehäuse von 4 mm × 3 mm
- Ausnahmslos vollständig RoHS-konform
Applikationen
- Rack-Server und Blade-Server
- Hardware-Beschleuniger und Add-in-Karten
- Rechenzentrumsschalter
- Industrie-PC
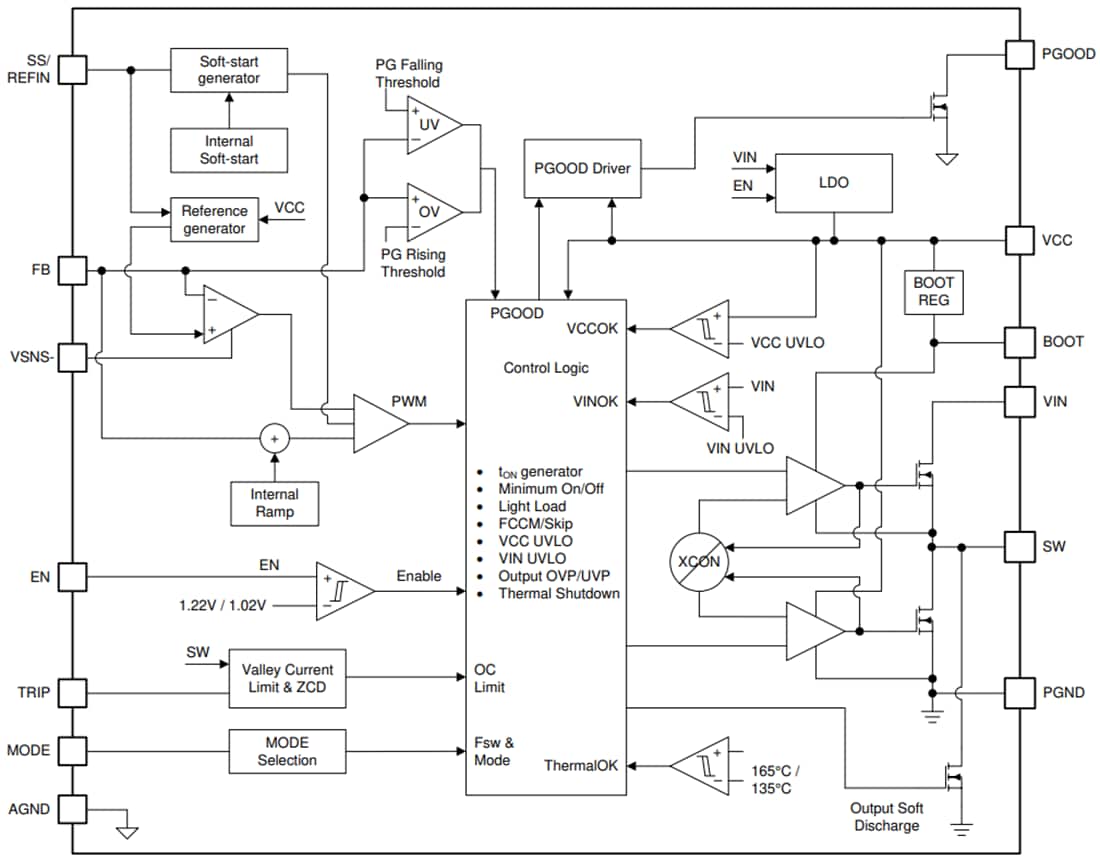
Funktionales Blockdiagramm
Veröffentlichungsdatum: 2021-08-16
| Aktualisiert: 2022-03-11
