Texas Instruments TPS54560 Abwärts-DC-DC-Wandler
Die TPS54560 60V, 5A Abwärts-DC-DC-Wandler von Texas Instruments verfügen über einen integrierten Hochdruck-MOSFET und können gemäß ISO 7632 Lastabwurf-Impulsen von bis zu 65V standhalten. Die Stromregelung ermöglicht eine einfache externe Kompensation und flexible Bauteilwahl. Ein Niederwellen-Sprungmodus, mit dem der Puls übersprungen werden kann, verringert den geregelten Ausgangsstrom bei Null-Last auf 146µA. Die Abschaltstromaufnahme reduziert sich auf 2µA, wenn der Enable-Pin auf LOW-Pegel gezogen wird. Der TI TPS54560 verfügt über einen breiten Schaltfrequenzbereich, der entweder die Optimierung der Effizienz oder der Größen der externen Bauteile ermöglicht. Der Ausgangsstrom wird Zyklus für Zyklus begrenzt. Frequenz-Foldback und thermische Abschaltung schützen interne und externe Komponenten während einer Überlastung. Diese Abwärtsregler eignen sich hervorragend für den Gebrauch in einer Vielzahl von Anwendungen einschließlich in der industriellen Automation und Motorensteuerung.Merkmale
- High efficiency at light Loads with pulse skipping Eco-mode
- 92mΩ high-side MOSFET
- 146µA operating quiescent current and 2µA shutdown current
- 100kHz to 2.5MHz fixed switching frequency
- Synchronizes to external clock
- –40°C to +150°C TJ operating range
Applikationen
- Industrial automation and motor control
- Vehicle accessories
- GPS
- Entertainment
- USB dedicated charging ports and battery chargers
- 12V, 24V and 48V Industrial, automotive, and communications power systems
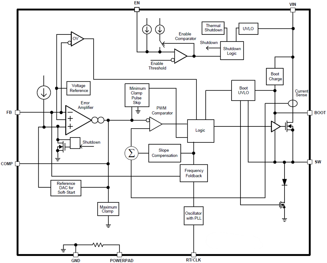
Functional Block Diagram
View Results ( 7 ) Page
| Teilnummer | Datenblatt | Beschreibung |
|---|---|---|
| TPS54560QDDAQ1 | ![]() |
Schaltspannungsregler Auto 60V 5A SD Reg A 595-TPS54560BQDDAQ1 A 595-TPS54560BQDDAQ1 |
| TPS54560BDDA | ![]() |
Schaltspannungsregler 4.5-V to 60-V input 5-A step-down DC-D A A 595-TPS54560BDDAR |
| TPS54560BQDDARQ1 | ![]() |
Schaltspannungsregler 4.5V to 60V Input 5 A Step-Down DC-DC C A 595-TPS54560BQDDAQ1 |
| TPS54560QDDARQ1 | ![]() |
Schaltspannungsregler Auto 60V 5A SD Reg A 595-TPS54560BQDDARQ A 595-TPS54560BQDDARQ1 |
| TPS54560BDDAR | ![]() |
Schaltspannungsregler 4.5-V to 60-V input 5-A step-down DC-D A A 595-TPS54560BDDA |
| TPS54560BQDDAQ1 | ![]() |
Schaltspannungsregler 5A Step-Down DC-DC C onverter w/Eco-mode A 595-TPS54560BQDDARQ1 |
| TPS54560DDA | ![]() |
Schaltspannungsregler 60V Input 5 A SD DC- DC Cnvtr A 595-TPS5 A 595-TPS54560DDAR |
Veröffentlichungsdatum: 2013-04-05
| Aktualisiert: 2022-03-11

