Texas Instruments TPS543x21 Synchrone Abwärtswandler
Die synchronen Abwärtswandler der Baureihe TPS543x21 von Texas Instruments umfassen den TPS543321, den TPS543421 und den TPS543521 mit einem Dauerausgangsstrom von 3 A, 4 A bzw. 5 A. Die TPS543x21 sind benutzerfreundliche synchrone Abwärtswandler mit hohem Wirkungsgrad, Hochspannungseingang und hoher Designflexibilität. Der TPS543x21 ist für Systeme ausgelegt, die über 5V- bis 12V-Powerbus-Schienen mit einem großen Betriebseingangsspannungsbereich von 3,8 V bis 18 V versorgt werden.Der TPS543x21 verwendet eine Festfrequenz-Spitzenstromsteuerung mit interner Kompensation, was zu einem schnellen Einschwingverhalten und einer guten Leitungs- und Lastregelung führt. Aufgrund der optimierten internen Schleifenkompensation der Wandler entfällt die Notwendigkeit einer externen Kompensation über einen großen Ausgangsspannungsbereich und einer weiten Schaltfrequenz. Ein integrierter Bootstrap-Kondensator ermöglicht eine Einschicht-PCB und reduziert die Anzahl externer Komponenten.
Der TI TPS543x21 bietet Schutzfunktionen, einschließlich thermische Abschaltung, Zyklus-für-Zyklus-Strombegrenzung, Eingangs-Unterspannungssperre und Hiccup-Kurzschlussschutz.
Der TPS543x21 ist in einem 9-Pin-1,5 mm x 2,0 mm-QFN-Gehäuse erhältlich und die Pinbelegung ist für ein einlagiges PCB-Layout verfügbar. Die Sperrschichttemperatur ist von -40 °C bis +150 °C spezifiziert.
Merkmale
- Benutzerfreundlichkeit und kleine Designgröße
- Spitzenstromregelungsmodus mit interner Kompensation
- 200 kHz bis 2,2 MHz wählbare Frequenz
- Synchronisierbar mit externem Taktgeber (unterstützt Phasenverschiebung) von 200 kHz bis 2,2 MHz
- Wählbare PFM/FCCM bei geringer Last
- Wählbare einstellbare Sanftanlaufzeit, Power-Good-Anzeigefunktion
- Gute EMI-Leistung mit Frequenzspreizung und optimierter Pinbelegung
- Hiccup-Überstrombegrenzung (OC) für High-Side- und Low-Side-MOSFETs
- Nicht-verriegelnde Schutzfunktionen für Übertemperaturschutz (OTP), Überstromschutz (OCP), Überspannungsschutz (OVP), Unterspannungsschutz (UVP) und Unterspannungssperre (UVLO)
- Integrierter Bootstrap-Kondensator zur Unterstützung des einschichtigen PCB-Layouts
- Sperrschicht-Betriebstemperatur: -40 °C bis 150 °C
- QFN-Gehäuse, 1,5 mm x 2,0 mm
- Für eine große Auswahl von Applikationen ausgelegt
- 3,8 V bis 18 V Eingangsspannungsbereich
- Bis zu 5 A (TPS543521), 4 A (TPS543421), 3 A (TPS543321) Dauerausgangsstrom
- Referenzspannung: 0,6 V ±1 % (-40 °C bis 150 °C)
- Mindesteinschalt- und Ausschaltzeit: 70 ns und 114 ns
- 8 us maximale Einschaltdauer
- 98 % maximales Tastverhältnis
- Hoher Wirkungsgrad
- Integrierte 47 mΩ und 21 mΩ MOSFETs
- Niedriger Ruhestrom von 28 uA (typisch)
- Erstellen Sie ein benutzerdefiniertes Design mit dem TPS543x21 mithilfe des WEBENCH® Power Designers
Applikationen
- Medizin und Gesundheitswesen, Gebäudeautomatisierung, Prüf- und Messapplikationen
- Tragbare Elektronik, angeschlossene Peripherie
- Multifunktionsdrucker, Projektoren für Unternehmen
- Drahtgebundene Netzwerke, drahtlose Infrastruktur
- Verteilte Leistungssysteme mit 5 V, 12 V Eingang
Vereinfachtes Schaltbild
TPS542521 Wirkungsgrad, VIN = 12 V, fSW = 500 kHz
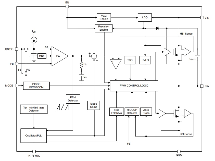
Funktionales Blockdiagramm
