Texas Instruments TPS543B25TEVM Evaluierungsmodul
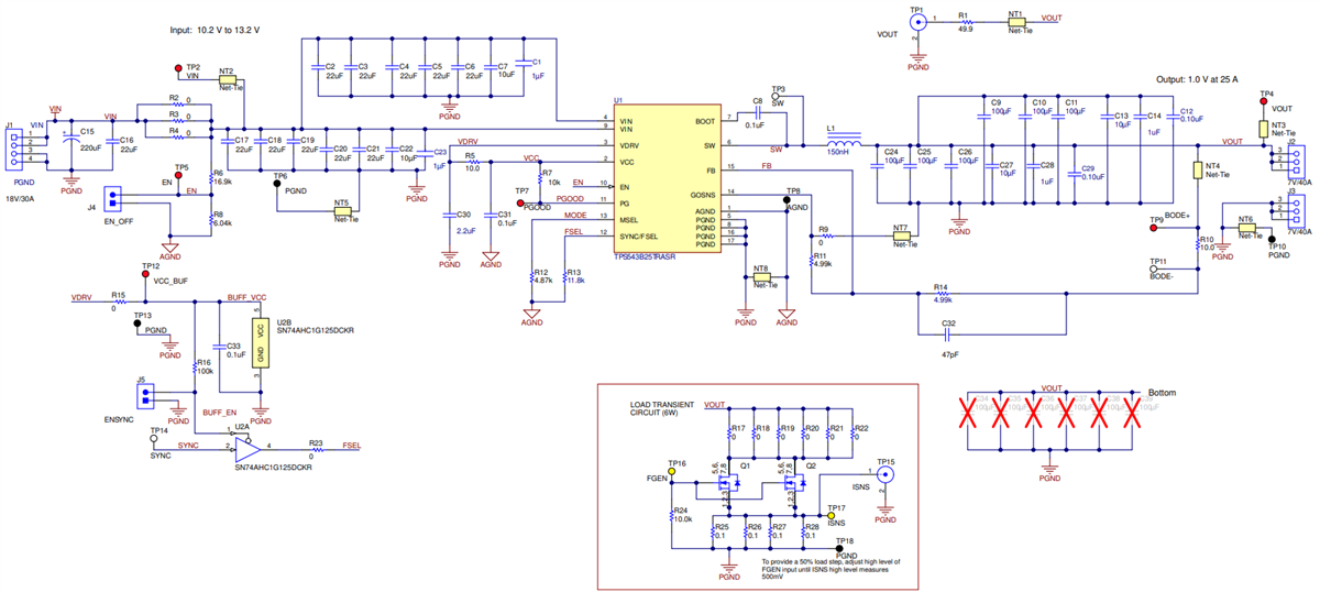
Das TPS543B25TEVM Evaluierungsmodul von Texas Instruments wurde entwickelt, um eine schnelle Einrichtung zur Evaluierung des TPS543B25T zu ermöglichen, einem synchronen SWIFT™ -Abwärtswandler mit einem thermisch verbesserten Gehäuse (TEP). Dieses Evaluierungsmodul umfasst ein Design mit dem Abwärtswandler TPS543B25T und zwei M2x0.4-Gewindeabstandshaltern. Das TPS543B25TEVM Evaluierungsmodul verfügt über flache externe Komponenten und zwei Gewindebohrungen zur Montage eines beliebigen Kühlkörpers auf dem Wandler. Der TPS543B25TEVM nutzt sein freiliegendes Chip-Gehäuse mit einem beliebigen montierten Kühlkörper, um die Chip-Temperatur zu minimieren, thermisches Derating zu verringern und die Systemeffizienz zu verbessern, insbesondere in Umgebungen mit hohen Umgebungstemperaturen. Dieses Evaluierungsmodul wird in drahtloser und kabelgebundener Kommunikationsinfrastruktur, optischen und Glasfasernetzwerken, Prüf- und Messtechnik sowie Anwendungen im medizinischen Bereich eingesetzt.Merkmale
- Bewerten Sie das TPS543B25T Gerät mit zwei M2x0.4 Gewindeabstandshaltern
- 4 V bis 18 V Eingangsspannungsbereich und 12 V Nennspannung
- 1 V Ausgabe bei 25 A
- Schraubklemmen für Versorgung und Last
- Transiente Lastschaltung
- SMB-Steckverbinder zur Messung der Ausgangsspannung
- Jumper und Shunt zur Aktivierung des Bauelements
- Flache externe Komponenten und zwei Gewindebohrungen zur einfachen Montage eines beliebigen Kühlkörpers
Applikationen
- Drahtlose und kabelgebundene Kommunikationsinfrastrukturausrüstung
- Optische und Glasfaser-Netzwerke
- Prüf- und Messsysteme
- Medizintechnik/Gesundheitswesen
Schaltschema
Veröffentlichungsdatum: 2024-01-15
| Aktualisiert: 2024-09-25
