Texas Instruments TPS543320 Synchroner 3-A-Abwärtswandler
Der Texas Instruments TPS543320 synchrone 3-A-Abwärtswandler verwendet eine intern kompensierte erweiterte Strommodussteuerung mit fester Frequenz. Das Bauteil bietet einen hohen Wirkungsgrad bei einem Betrieb mit einer Schaltfrequenz von bis zu 2,2 MHz. Der TPS543320 von Texas Instruments ist in einem kleinen, 2,5 mm × 3 mm großen HotRod™ VQFN-Gehäuse untergebracht, das zusammen mit einem hohen Wirkungsgrad bei hoher Frequenz für Designs, die eine kleine Lösungsgröße erfordern, optimal ist. Der Festfrequenz-Controller kann von 500 kHz bis 2,2 MHz betrieben werden. Das Bauteil kann über einen SYNC-Pin mit einem externen Taktgeber synchronisiert werden. Zusätzliche Funktionen umfassen eine Spannungsreferenz mit hoher Genauigkeit, wählbare Soft-Start-Zeiten, eine monotone Inbetriebnahme in vorgespannte Ausgänge, wählbare Strombegrenzungen, eine einstellbare UVLO über den EN-Pin und eine vollständige Suite von Fehlerschutzfunktionen.Merkmale
- Intern kompensierte erweiterte Festfrequenz-Strommodussteuerung (ACM)
- Integrierte 25-mΩ- und 13,9-mΩ-MOSFETs
- Eingangsspannungsbereich: 4 V bis 18 V
- Ausgangsspannungsbereich: 0,5 V bis 5,5 V
- Drei wählbare PWM-Rampenoptionen zur Optimierung der Regelkreisleistung
- Fünf wählbare Schaltfrequenzen (500 kHz, 750 kHz, 1 MHz, 1,5 MHz und 2,2 MHz)
- Möglichkeit der Synchronisation mit externem Taktgeber
- Spannungsreferenzgenauigkeit von 0,5 V, ±0,5 % über den gesamten Temperaturbereich
- Wählbare Soft-Start-Zeiten (0,5 ms, 1 ms, 2 ms und 4 ms)
- Monotone Inbetriebnahme in vorgespannte Ausgänge
- Wählbare Strombegrenzungen zur Unterstützung eines Betriebs von 3 A und 2 A
- Freigabe mit einstellbarer Eingangs-Unterspannungssperre
- Power-Good-Ausgangswächter
- Ausgangs-Überspannungs-, Ausgangs-Unterspannungs-, Eingangs-Unterspannungs-, Überstrom- und Übertemperaturschutz
- Pin-zu-Pin-kompatibel mit TPS543820 und TPS543620
- Sperrschicht-Betriebstemperatur: -40 °C bis +150 °C
- 14-Pin-VQFN-HR-Gehäuse von 2,5 mm × 3 mm mit einem Rastermaß von 0,5 mm
Applikationen
- Drahtlose Infrastruktur und drahtgebundene Kommunikationsausrüstung
- Optische und Glasfaser-Netzwerke
- Prüf- und Messsysteme
- Medizintechnik und Gesundheitswesen
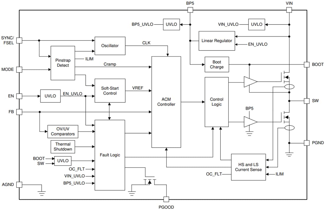
Funktionales Blockdiagramm
Veröffentlichungsdatum: 2021-01-27
| Aktualisiert: 2023-10-23
