Texas Instruments TPS54 Step Down SWIFT DC/DC Converters

Texas Instruments TPS54 Step-Down SWIFT DC-DC Converters provide input transient voltage protection that allows the device and the rest of a board to survive potentially damaging voltage spikes. These Texas Instruments DC/DC converters retain low output voltage even with a 60V transient voltage pulse. The high-performance TPS54 DC/DC converter family also provides light load efficiency, low quiescent current (ideal for applications based on TI MSP430 MCUs), a high switching frequency, and a small package size for space-limited designs. These DC-DC converters are a more basic version that provides ease of use, higher currents, and internal compensation.

Features

  • Transient Protection
    • Withstands 65V spikes in 24/36V applications
    • Supports 60V continuous operation
  • High Performance
    • 2.5MHz frequency avoids sensitive RF bands improving noise performance
    • 20% lower Rds(on) than the nearest competitor in its class to maximize efficiency at full load
    • Eco-Mode™ light load efficiency
    • Low quiescent current: 116uA operating; 1.3uA shutdown
  • Withstands Line Transients
    • AC line
    • Damper motors
    • Switching relays
  • Long Back-up Battery Life
    • Low 116uA quiescent current
    • Eco-Mode light load efficiency
  • Allows Small Sized Unit
    • 2.5MHz switching frequency uses a smaller L & C
    • 10-pin MSOP PowerPAD™ package

Applications

  • Wide Range of Applications for Low Voltage Systems
    • Digital TV Power Supply
    • High Definition Blu-ray Disc™ Players
    • Networking Home Terminal
    • Digital Set-Top Box (STB)

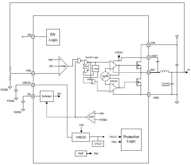
Block Diagram

Texas Instruments TPS54 Step Down SWIFT DC/DC Converters
View Results ( 28 ) Page
Teilnummer Datenblatt Ausgangsspannung Ausgangsstrom
TPS54160ADRCT TPS54160ADRCT Datenblatt 800 mV to 58 V 1.5 A
TPS54140DGQ TPS54140DGQ Datenblatt Adjustable 1.5 A
TPS54060DGQ TPS54060DGQ Datenblatt Adjustable 500 mA
TPS54160ADRCR TPS54160ADRCR Datenblatt 800 mV to 58 V 1.5 A
TPS54541DPRT TPS54541DPRT Datenblatt 800 mV to 41 V 5 A
TPS54160DGQR TPS54160DGQR Datenblatt 800 mV to 58 V 1.5 A
TPS54040DGQR TPS54040DGQR Datenblatt Adjustable 500 mA
TPS54060DGQR TPS54060DGQR Datenblatt Adjustable 500 mA
TPS54160ADGQ TPS54160ADGQ Datenblatt 800 mV to 58 V 1.5 A
TPS54160ADGQR TPS54160ADGQR Datenblatt 800 mV to 58 V 1.5 A
Veröffentlichungsdatum: 2009-05-14 | Aktualisiert: 2022-03-11