Texas Instruments TPS53832A Stromsparender PMIC
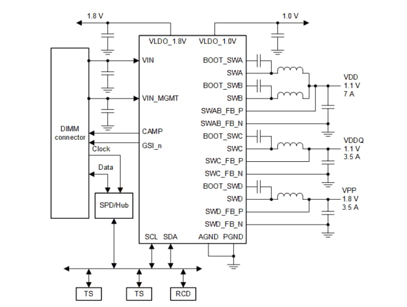
Der TPS53832A stromsparende PMIC von Texas Instruments bietet einen D-CAP+™-Modus, der für DDR5-on-DIMM-Netzteile ausgelegt ist. Der TPS53832A bietet VDD-, VDDQ- und VPP-Spannungen für die DRAM-Chips auf dem DIMM-Modul mit konfigurierbarer Strombelastbarkeit. Die Hochstromschiene des Bauteils kann für zwei Phasen oder zwei Ausgänge konfiguriert werden. Dadurch wird Strom von bis zu 7 A (oder 3,5 A + 3,5 A) mit einer D-CAP+-Modussteuerung geliefert. Darüber hinaus nutzt der Wandler eine interne Kompensation für eine einfache Verwendung und reduziert die Anzahl externer Komponenten.Der TPS53832A PMIC von TI verfügt über einen vollständigen Satz von Telemetrie, einschließlich Eingangsspannung, Ausgangsspannung und Ausgangsstrom. Überspannungs-, Unterspannungs-, Überstrombegrenzung und Übertemperaturschutz werden ebenfalls bereitgestellt.
Der TPS53832A ist in einem thermisch verbesserten 35-Pin-QFN-Gehäuse verfügbar und wird von -40 °C bis +105 °C betrieben.
Merkmale
- Einzelnes Silizium-Design zur Unterstützung von DDR5-Applikationen
- 3 Ausgänge zur Versorgung von VDD (1,1 V), VDDQ (1,1 V) und VPP (1,8 V) mit optionalem vierten Ausgang (VDD2)
- Für 3 Ausgänge, 7 A für VDD (SWA Dual-Phase), 3,5 A für VDDQ (SWC) und 3,5 A für VPP (SWD) mit 3 Ausgängen
- Für 4 Ausgänge, 3,5 A für VDD1(SWA), 3,5 A für VDD2(SWB), 3,5 A für VDDQ(SWC) und 3,5 A für VPP(SWD)
- Differential-Fernabfrage: VDD, VDDQ, und VPP
- D-CAP+™-Steuerung für ein schnelles Einschwingverhalten
- Große Eingangsspannung von 4,5 V bis 15 V
- Programmierbare interne Schleifenkompensation
- Zyklus-für-Zyklus-Strombegrenzung pro Phase
- Programmierbare Frequenz von 500 kHz bis 1,375 MHz
- Unterstützt I2C- und I3C-Busschnittstelle für die Telemetrie von Spannung, Strom, Leistung, Temperatur und Fehlerbedingungen
- Überstrom-, Überspannungs- und Übertemperaturschutz
- Ausgestattet mit einem persistenten Register (Black Box)
- Niedriger Ruhestrom
- 35-Pin-QFN-PowerPad™-Gehäuse von 5 mm × 5 mm
Vereinfachte Applikation
Veröffentlichungsdatum: 2022-12-23
| Aktualisiert: 2023-04-12
