Texas Instruments TPS53830A Integrierter Abwärts-Digitalwandler
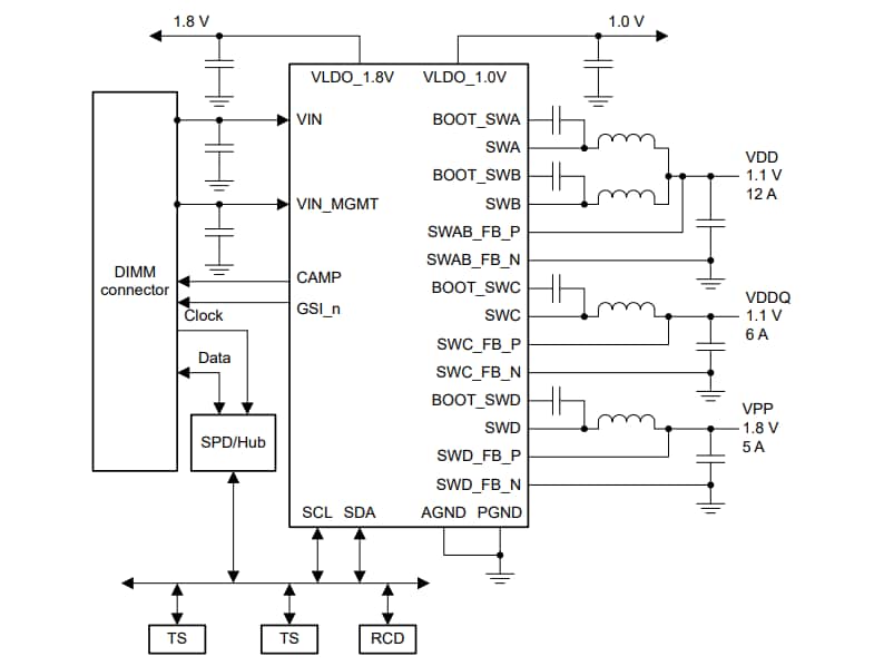
Der Texas Instruments TPS53830A integrierte Abwärts-Digitalwandler bietet einen D-CAP+™-Modus für die DDR5-On-DIMM-Stromversorgung. Das Bauteil bietet VDD -,VDDQ- und VPP-Spannungen für die DRAM-Chips auf dem DIMM-Modul mit konfigurierbarer Strombelastbarkeit. Die Hochstromschiene kann auf zwei Phasen oder zwei Ausgänge konfiguriert werden, um mit der D-CAP+-Modussteuerung einen Strom von bis zu 12 A (oder 6 A + 6 A) zu liefern. Darüber hinaus nutzt der Wandler eine interne Kompensation für eine einfache Verwendung und eine Reduzierung der Anzahl externer Komponenten. Der TPS53830A integrierte Abwärts-Digitalwandler von TI liefert einen vollständigen Satz von Telemetrie, einschließlich Eingangsspannung, Ausgangsspannung und Ausgangsstrom. Überspannungs-, Unterspannungs-, Überstrombegrenzung und Übertemperaturschutz werden ebenfalls bereitgestellt.Der TPS53830A ist in einem thermisch verbesserten 35-Pin-QFN-Gehäuse verfügbar und wird von -40 °C bis +105 °C betrieben.
Merkmale
- Einzelnes Silizium-Design zur Unterstützung von DDR5-Applikationen
- 3 Ausgänge zur Versorgung von VDD (1,1 V), VDDQ (1,1 V) und VPP (1,8 V) mit einem optionalen 4. Ausgang (VDD2)
- Für 3 Ausgänge, 12 A für VDD (SWA Dual-Phase), 6 A für VDDQ (SWC) und 5 A für VPP (SWD) mit 3 Ausgängen
- Für 4 Ausgänge, 6 A für VDD1 (SWA), 6 A für VDD2(SWB), 6 A für VDDQ(SWC) und 5 A für VPP(SWD)
- Differential-Fernerkundung von VDD, VDDQ und VPP
- D-CAP+™-Steuerung für ein schnelles Einschwingverhalten
- Große Eingangsspannung von 4,5 V bis 15 V
- Programmierbare interne Schleifenkompensation
- Zyklus-für-Zyklus-Strombegrenzung pro Phase
- Programmierbare Frequenz von 500 kHz bis 1,375 MHz
- Unterstützt I2C- und I3C-Bus-Schnittstelle für Telemetrie von Spannung, Strom, Leistung, Temperatur und Fehlerbedingungen
- Überstrom-, Überspannungs- und Übertemperaturschutz
- Ausgestattet mit einem persistenten Register (Black Box)
- Niedriger Ruhestrom
- 35-Pin-QFN-PowerPad™-Gehäuse von 5 mm × 5 mm
Vereinfachte Applikation
Veröffentlichungsdatum: 2022-12-23
| Aktualisiert: 2025-04-16
