Texas Instruments TPS51916 Synchronous Buck Controller

Texas Instruments TPS51916 Synchronous Buck Controller provides a complete power supply for DDR2, DDR3, and DDR3L memory systems. The TPS51916 integrates a synchronous buck regulator controller with a 2A sink/source tracking LDO and buffered low noise reference. The TPS51916 power solution employs D-CAP™ mode coupled with 300kHz/400kHz frequencies for ease of use and fast transient response or D-CAP2 mode coupled with higher 500kHz/670kHz frequencies to support ceramic output capacitors without an external compensation circuit. Texas Instruments TPS51916 synchronous buck controller provides rich useful functions as well as excellent power supply performance.

Features

  • Synchronous Buck Controller (VDDQ)
    • Conversion Voltage Range: 3V to 28V
    • Output Voltage Range: 0.7V to 1.8V
    • 0.8% VREF Accuracy
    • Selectable Control Architecture
      • D-CAP™ Mode for Fast Transient Response
      • D-CAP2™ Mode for Ceramic Output Capacitors
    • Selectable 300kHz, 400kHz, 500kHz, or 670kHz Switching Frequencies
    • Optimized Efficiency at Light and Heavy Loads with Auto-skip Function
    • Supports Soft-Off in S4 and S5 States
    • OCL/OVP/UVP/UVLO Protections
    • Power Good Output
  • 2A LDO(VTT), Buffered Reference (VTTREF)
    • 2A (Peak) Sink and Source Current
    • Buffered, Low Noise, 10mA VTTREF Output
    • 0.8% VTTREF, 20mV VTT Accuracy
    • Supports High-Z (S3) and Soft-Off (S4, S5)
  • Thermal Shutdown
  • 20-Pin, 3mm × 3mm, QFN Package

Applications

  • DDR2/DDR3/DDR3L Memory Power Supplies
  • SSTL_18, SSTL_15, SSTL_135 and HSTL Termination

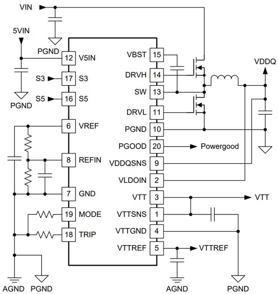
Simplified Application

Application Circuit Diagram - Texas Instruments TPS51916 Synchronous Buck Controller
Veröffentlichungsdatum: 2012-03-12 | Aktualisiert: 2022-03-11