Texas Instruments TPS3870-Q1 Überspannungs-Reset-IC mit hoher Genauigkeit
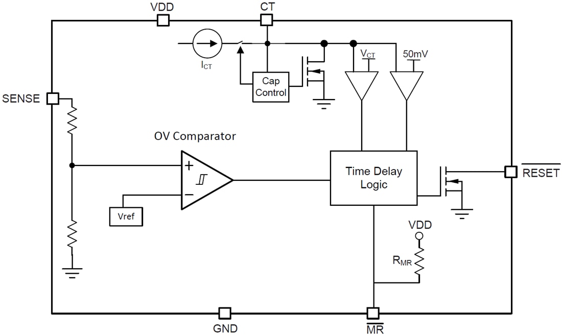
Der Texas Instruments TPS3870-Q1 Überspannungs-Reset-IC mit hoher Genauigkeit ist ein integrierter Überspannungs(OV)-Wächter oder -Reset-IC im branchenweit kleinsten 6-Pin-Gehäuse. Dieser hochgenaue Spannungswächter ist ideal für Systeme, die auf Niederspannungs-Versorgungsschienen betrieben werden und über begrenzte Versorgungstoleranzen verfügen. Niedrige Hysterese-Schwellenwertoptionen verhindern falsche Reset-Signale, wenn sich die überwachte Spannungsversorgung im normalen Betriebsbereich befindet. Die interne Störungsimmunität und die Rauschfilter verhindern zusätzlich falsche Resets, die aufgrund von fehlerhaften Signalen ausgelöst werden.Der TPS3870-Q1 benötigt keine externen Widerstände für die Einstellung der Überspannungs-Reset-Schwellenwerte. Diese Funktion optimiert die Gesamtgenauigkeit, Kosten, Lösungsgröße weiter und verbessert die Zuverlässigkeit von Sicherheitssystemen. Der Kondensator-Zeit(CT)-Pin ist zur Auswahl der zwei verfügbaren Reset-Zeitverzögerungen in die einzelnen Bauteile sowie zur Anpassung der Reset-Zeitverzögerung durch Verbindung mit einem Kondensator ausgelegt. Ein separater SENSE-Eingangspin und VDD-Pin ermöglichen die von hochzuverlässigen Systemen angestrebte Redundanz.
Der TPS3703-Q1 verfügt über eine niedrige typische Ruhestromspezifikation von 4,5 µA (typisch). Der TPS3870-Q1 eignet sich für Fahrzeuganwendungen und ist gemäß AEC-Q100 Klasse 1 qualifiziert.
Merkmale
- Für Fahrzeuganwendungen zugelassen
- Mit den folgenden Ergebnissen AEC-Q100-qualifiziert
- Bauteiltemperatur Klasse 1: -40 °C bis +125 °C Umgebungsbetriebstemperatur
- HBM-ESD-Bauteilklassifikation Stufe 2
- CDM-ESD-Bauteilklassifikation Stufe C7B
- Eingangsspannungsbereich: 1,7 V bis 5,5 V
- Unterspannungssperre (UVLO): 1,7 V
- Geringer Ruhestrom: 7 µA (max.)
- Hohe Schwellwertgenauigkeit
- ±0,25 % (typisch)
- ±0,7 % (-40 °C bis +125 °C)
- Feste Schwellenwerte
- 50-mV-Schritte von 500 mV bis 1,3 V
- 1,5 V, 1,8 V, 2,5 V, 2,8 V, 2,9 V 3,3 V, 5 V
- Benutzereinstellbare Spannungsschwellenwerte
- Interne Störimmunität und Hysterese
- Toleranz von 3 % bis 7 % in Schritten von 1 % verfügbar
- Feste Zeitverzögerungsoptionen: 50 µs, 1 ms, 5 ms, 10 ms, 20 ms, 100 ms, 200 ms
- Programmierbare Zeitverzögerungsoption mit einem einzelnen externen Kondensator
- Aktiv niedrige Open-Drain-OV-Überwachung
- RESET-Spannungsverriegelung-Ausgangsmodus
Applikationen
- Erweitertes Fahrassistenzsystem (FAS)
- Kamera
- Sensor-Fusion
- HEV/EV
- FPGA, ASIC- und DSP-basierte Systeme
Funktionales Blockdiagramm
