Texas Instruments TPS3850/TPS3850-Q1 Präzisionsspannungswächter
Die Präzisionsspannungswächter TPS3850/TPS3850-Q1 von Texas Instruments kombinieren eine Präzisionsspannungsüberwachung mit einem programmierbaren Fenster-Watchdog-Timer. Der Fensterkomparator TPS3850/TPS3850-Q1 erreicht bei beiden Überspannungen (VIT + (OV)) und Unterspannungsschwellenwerten (VIT- (UV)) eine Genauigkeit von 0,8 % (-40 °C bis + 125 °C). Der TPS3850/TPS3850-Q1 enthält auch eine genaue Hysterese an beiden Schwellenwerten, wodurch das Gerät ideal für den Einsatz in Systemen mit engen Toleranzen ist. Die Überwachungsfunktion RESET-Verzögerung kann durch werksseitig programmierte Verzögerungseinstellungen eingestellt oder über einen externen Kondensator programmiert werden. Die werksseitig programmierte RESET-Verzögerung verfügt über eine hochgenaue Verzögerungszeit mit 15 % Genauigkeit. Der TPS3850/TPS3850-Q1 enthält einen programmierbaren Fenster-Watchdog-Timer für eine Vielzahl von Applikationen. Der dedizierte Watchdog-Ausgang (WDO) ermöglicht eine erhöhte Auflösung, um die Art der Fehlerzustände zu bestimmen. Die TPS3850-Q1 Bauteile sind laut AEC-Q100 für Automobil-Applikationen zugelassen.Merkmale
- 0.8% voltage threshold accuracy
- Precision over- and undervoltage monitoring
- Supports common rails from 0.9V to 5.0V
- ±4% and ±7% fault windows available
- 0.5% hysteresis
- Factory-programmed precision watchdog and reset timers:
- ±15% accurate WDT and RST delays
- Watchdog disable feature
- User-programmable watchdog timeout
- User-programmable reset delay
- 1.6V to 6.5V input voltage range (VDD)
- 10µA (typ.) low supply current (IDD)
- Open-drain outputs
- Available in a small 3mm × 3mm, 10-Pin VSON package
- Junction operating temperature range
- -40°C to +125°C
Applikationen
- Safety critical
- Telematics control units
- FPGA and ASIC
- Embedded controllers
- Microcontroller and DSP
- Video surveillance
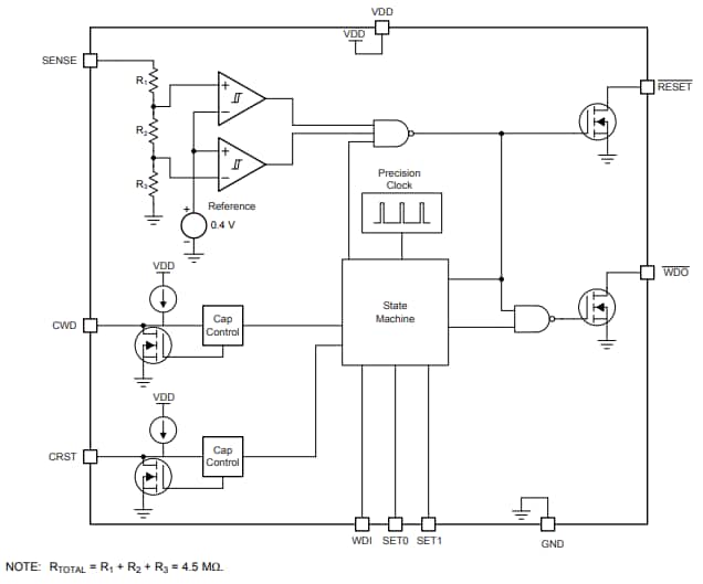
Functional Block Diagram
Additional Resources
Veröffentlichungsdatum: 2016-12-28
| Aktualisiert: 2022-03-11
