Texas Instruments TPS3840/TPS3840-Q1 Nanopower-Spannungswächter
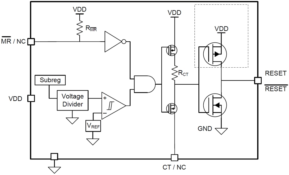
Texas Instruments TPS3840/TPS3840-Q1 Nanopower-Wächter mit hoher Eingangsspannung werden mit einer großen Vin geliefert, die eine Überwachung von 9-V-Schienen oder -Batterien ohne externe Komponenten und 24-V-Schienen mit externen Widerständen ermöglicht. Das Nano-Iq verlängert die Laufzeit der Batterie für stromsparende Applikationen und reduziert den Stromverbrauch durch den Einsatz von externen Widerständen. Die schnelle Anlaufverzögerung ermöglicht das Erkennen eines Spannungsfehlers vor dem Anlaufen des restlichen Systems und bietet maximale Sicherheit bei gefährlichen Anlauffehlern. Ein niedriger Power-on-Reset (VPOR) verhindert falsche Resets, eine vorzeitige Freigabe oder ein Einschalten des nächsten Bauteils sowie eine ordnungsgemäße Transistorsteuerung während dem Anlaufen und Herunterfahren.Das Reset-Ausgangssignal wird gesetzt, wenn die Spannung bei VDD unter den negativen Spannungsschwellenwert (VIT-) fällt oder wenn der manuelle Reset (MR) auf eine niedrige Logikschaltung (VMR_L) gezogen wird. Das Reset-Signal wird gelöscht, wenn VDD über VIT- plus Hysterese (VIT+) ansteigt und der manuelle Reset über VMR_H schwebt oder darüber liegt und die Reset-Zeitverzögerung (tD) abgelaufen ist. Die Reset-Zeitverzögerung kann durch den Anschluss eines Kondensators zwischen dem CT-Pin und der Erdung programmiert werden. Für einen schnellen Reset, kann der CT-Pin im schwebenden Zustand gelassen werden. Zusätzliche Funktionen umfassen einen integrierten Schutz gegen Störungen für MR und VDD, eine integrierte Hysterese und einen Ableitstrom mit niedrigem Open-Drain-Ausgang (ILKG(OD)). Die TPS3840-Q1 Bauteile sind gemäß AEC-Q100 für Fahrzeuganwendungen zugelassen.
Merkmale
- Großer Betriebsspannungsbereich: 1,5 V bis 10 V
- Nano-Stromversorgung: 300 nA (typisch), 700 nA (max.)
- Feste Schwellenspannung (VIT-)
- Schwellenwert von 1,6 V bis 4,9 V in Stufen von 0,1 V
- Hohe Genauigkeit: 1 % (typisch), 1,5 % (max.)
- Eingebaute Hysterese (VIT+)
- 1,6 V < VIT- ≤ 3,0 V = 100 mV (typisch)
- 3,1 V ≤ VIT- < 4,9 V = 200 mV (typisch)
- Anlaufverzögerung (tSTRT): 220 µs (typisch), 350 µs (max.)
- Programmierbare Reset-Zeitverzögerung (tD)
- 50 µs (kein Kondensator) bis 6,2 s (10 µF)
- Aktiv niedriger manueller Reset (MR)
- Drei Ausgangstopologien
- TPS3840DL: Open-Drain, aktiv niedrig (RESET), erfordert einen Pull-up-Widerstand
- TPS3840PL: Push-Pull, aktiv niedrig (RESET)
- TPS3840PH: Push-Pull, aktiv hoch (RESET)
- Großer Temperaturbereich: -40 °C bis +125 °C
- Gehäuse: SOT23-5 (DBV)
Applikationen
- Netzinfrastruktur: Leistungsschalter, Smart Meter, weitere Überwachungs- und Schutzausrüstungen
- Fabrikautomatisierung: Feldsender, PLC
- Gebäudeautomatisierung: Brandschutz, Rauchmelder und HLK
- Elektronische Kassensysteme
- Tragbare, batteriebetriebene Systeme
Datenblätter
Funktionales Blockdiagramm
