Texas Instruments TPS25982 Smart-eFuses
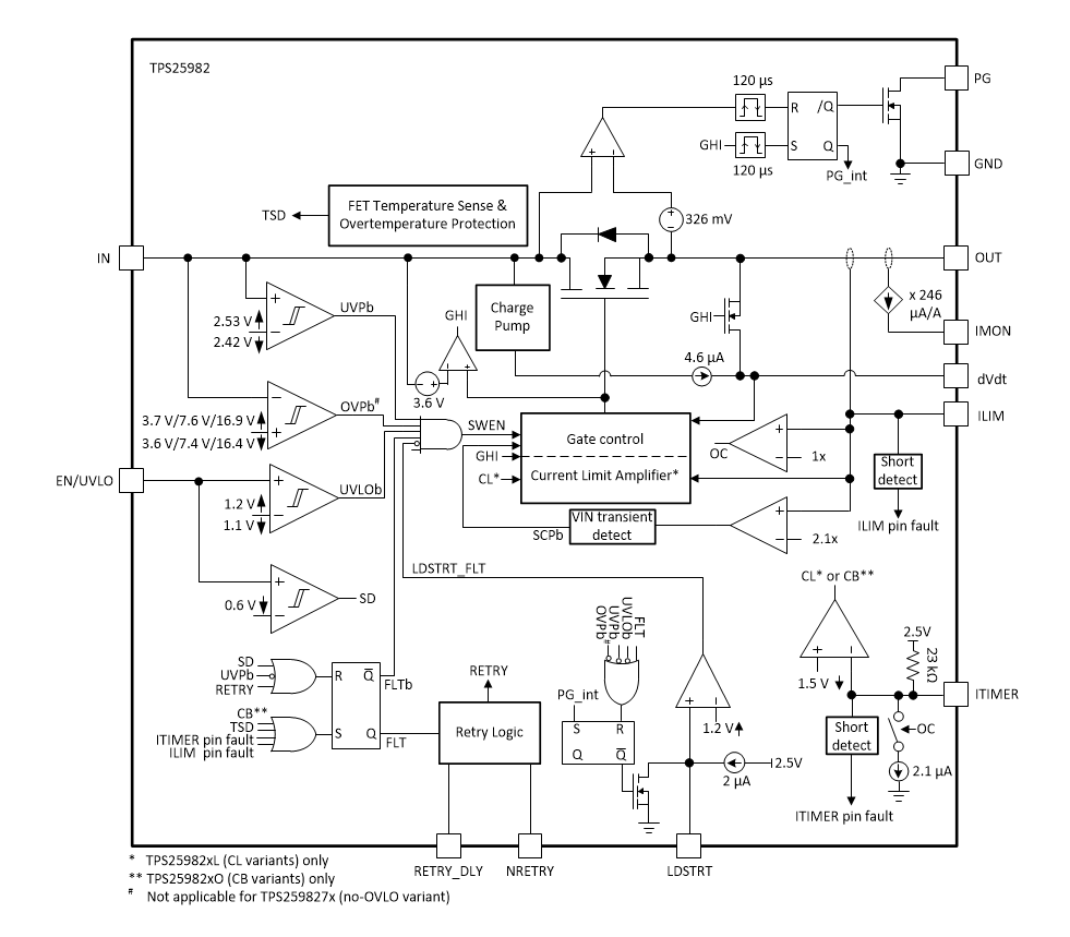
Die Texas Instruments TPS25982 Smart-eFuse ist eine hochintegrierte Schaltungsschutz- und Leistungsmanagementlösung in einem kleinen QFN-Gehäuse von 4 mm x 4 mm. Die TPS25982 bietet eine optimale Überwachung des Laststroms und ein einstellbares transientes Fehlermanagement. Die Bauteile bieten eine robuste Absicherung gegen Überlast, Kurzschlüsse, Überspannungen und einen überhöhten Einschaltstrom. Überspannungsereignisse werden durch interne Unterbrechungsschaltungen mit mehreren Bauteiloptionen zum Auswählen des Überspannungsschwellwerts begrenzt.Mehrere Bauteiloptionen sind für die Auswahl zwischen Reaktion auf Überstrombedingungen, Leistungsschalter oder aktive Strombegrenzer vorhanden. Über einen einzelnen externen Widerstand kann die Überstrombegrenzung und der Schwellenwert für eine schnelle Auslösung (Kurzschluss) eingestellt werden. Die TPS25982 regelt die Überstromreaktion auf intelligente Weise, indem zwischen Transientereignissen und tatsächlichen Fehlern unterschieden wird. Dies ermöglicht dem System einen ununterbrochenen Betrieb bei Leitungs- und Lasttransienten ohne Auswirkungen auf die Robustheit der Schutzfunktionen gegen Fehler.
Die TPS25982 Smart-eFuses sind für den Betrieb über einen Sperrschichttemperaturbereich von –40 ˚C bis 125 ˚C ausgelegt und werden über einen großen Eingangsspannungsbereich von 2,7 V bis 24 V betrieben.
Die TPS25982 Smart-eFuses sind für den Betrieb über einen Sperrschichttemperaturbereich von –40 ˚C bis 125 ˚C ausgelegt und werden über einen großen Eingangsspannungsbereich von 2,7 V bis 24 V betrieben.
Merkmale
- Großer Eingangsspannungsbereich: 2,7 V bis 24 V
- Absolutes Maximum von 30 V
- Niedriger Einschaltwiderstand: RON = 2,7 mΩ (typisch)
- Einstellbarer Strombegrenzungsschwellenwert
- Bereich: 2 A bis 15 A
- Genauigkeit: ±8 % (typisch für ILIM > 5 A)
- Optionen für Leistungsschalter und Strombegrenzer
- Einstellbarer Überstrom-Ausblendungstimer
- Verarbeitet Lasttransienten ohne Auslösung
- Genauer Stromwächterausgang
- ±1,5 % (typisch bei 25 °C für IOUT >3 A)
- Benutzer-konfigurierbare Fehlerreaktion
- Latch-Off oder automatische Wiederholung
- Anzahl von Versuchen (begrenzt oder unbegrenzt)
- Verzögerung zwischen Wiederholungen
- Robuste Kurzschluss-Sicherung
- Schnell-auslösende Anschwingzeit: <400 ns (typisch)
- Gegen 1 Million Leistungs-zu-Kurzschlussereignissen getestet
- Immun gegen Leitungs-Transienten - kein unerwünschtes Auslösen
- Einstellbare Ausgangsanstiegsraten(dVdt)-Steuerung
- Einstellbare Unterspannungssperre
- Überspannungssperre (Festgelegte Optionen mit 3,7 V, 7,6 V, 16,9 V und ohne OVLO)
- Integrierter Übertemperaturschutz
- Power-Good-Anzeige
- Einstellbare Lasterkennung und Handshake-Timer
- UL 2367-Zulassung (ausstehend)
- IEC 62368 CB-Zertifizierung (ausstehend)
- Kleiner Footprint: QFN-Gehäuse von 4 mm × 4 mm
Applikationen
- Server-Standby-Schienen-, PCIe-Riser-, Add-on-Karten- und Lüftermodul-Schutz
- Optischer Router- und Schaltermodulschutz
- Hot-Swap, Hot-Plug
- Industrie-PC
- Digitaler Fernseher
Blockdiagramm
