Texas Instruments TPS2597 7-A-eFuses mit 2,7 V bis 23 V
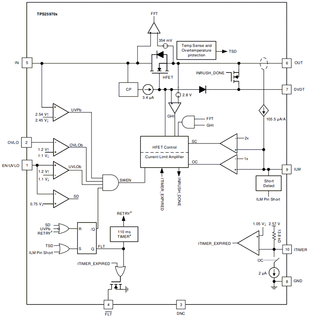
Texas Instruments TPS2597 7-A-eFuse mit 2,7 V bis 23 V ist eine hochintegrierte Schaltungsschutz- und Leistungsmanagement-Lösung in einem kleinen Gehäuse. Die Bauelemente bieten mehrere Schutzmodi mit nur wenigen externen Komponenten und schützen zuverlässig vor Überlast, Kurzschlüssen, Spannungsspitzen und übermäßigem Einschaltstrom.Die Ausgangs-Anstiegsrate und der Einschaltstrom können mit einem einzelnen externen Kondensator angepasst werden. Lasten werden vor Eingangsüberspannungsbedingungen geschützt, indem der Ausgang auf eine sichere feste maximale Spannung (Pin-wählbar) geklemmt wird. Die Lasten können auch geschützt werden, indem der Ausgang abgeschaltet wird, wenn der Eingang einen einstellbaren Überspannungsschwellwert überschreitet. Die Bauteile reagieren auf die Ausgangsüberlastung, indem sie den Strom aktiv begrenzen oder die Schaltung unterbrechen. Der Schwellenwert für die Ausgangsstrombegrenzung und der Timer für die Überstromausblendung sind vom Benutzer einstellbar. Der Strombegrenzungs-Steuerpin fungiert auch als analoger Laststrom-Wächter.
Die TPS2597 Bauteile von Texas Instruments sind in 10-Pin-HotRod™-QFN-Gehäusen mit einer Größe von 2 mm × 2 mm erhältlich, die eine verbesserte thermische Leistung und einen geringeren Platzbedarf des Systems ermöglichen. Die Bauteile arbeiten in einem Sperrschichttemperaturbereich von -40 °C bis +125 °C.
Merkmale
- Großer Betriebseingangsspannungsbereich: 2,7 V bis 23 V
- Absolutes Maximum von 28 V
- Integrierter FET mit niedrigem Einschaltwiderstand (RON = 9,8 mΩ (typisch))
- Schneller Überspannungsschutz
- Überspannungsklemme (OVC) mit Pin-wählbarem Schwellenwert (3,89 V, 5,76 V, 13,88 V) und eine Anschwingzeit von 5 µs (typisch)
- Einstellbare Überspannungssperre (OVLO) mit einer Anschwingzeit von 1,2 µs (typisch)
- Überstromschutz mit Laststromüberwachungsausgang (ILM)
- Aktive Strombegrenzung oder Leistungsschalter-Optionen
- Einstellbarer Schwellenwert (ILIM): 0,87 A bis 7,7 A
- ±10 % Genauigkeit für ILIM > 1,74 A
- Einstellbarer transienter Ausblendungs-Timer (ITIMER), um Spitzenströme von bis zu 2 x ILIM zu ermöglichen
- Genauigkeit der Ausgangslaststromüberwachung (±8 % (max.))
- Schneller Trennschalter für Kurzschluss-Sicherung
- Anschwingzeit: 550 ns (typisch)
- Einstellbare (2 x ILIM) und feste Schwellenwerte
- Aktiver hoher Freigabeeingang mit einstellbarem Schwellenwert der Unterspannungssperre (UVLO)
- Anpassbare Ausgangsanstiegsraten-Steuerung (dVdt)
- Übertemperaturschutz
- Digitale Ausgänge
- Fehleranzeige (FLT)
- Power-Good-Anzeige (PG) mit einem einstellbaren Schwellenwert (PGTH)
- UL 2367-Zulassung (ausstehend)
- IEC 62368 CB-Zertifizierung (ausstehend)
- Kleiner Footprint (QFN 2 mm × 2 mm, 0,45 mm Rastermaß)
Applikationen
- Server, PC-Motherboard und Add-in-Karten
- Unternehmensspeicher – RAID/HBA/SAN/eSSD
- Monitore zur Patientenüberwachung
- Haushaltsgeräte und Elektrowerkzeuge
- Kassenterminals für den Einzelhandel
- Smartphones und Tablets
Funktionales Blockdiagramm
