Texas Instruments TPS25961 100-mΩ-eFuse
Die TPS25961 100mΩ-eFuse von Texas Instruments ist ein integrierter FET-Hot-Swap-Baustein, der eine hochintegrierte Schaltkreisschutz- und Energieverwaltungslösung darstellt. Der TPS25961 verfügt über mehrere Schutzmodi, die nur wenige externe Komponenten benötigen, und bietet einen robusten Schutz gegen Überlast, Kurzschlüsse, Überspannungen und übermäßigen Einschaltstrom.Der TPS25961 Ausgangsstrombegrenzung Pegel von TI wird mit einem einzelnen externen Widerstand eingestellt. Währenddessen wird der Einschaltstrom mit einer internen Steuerung der Ausgangsanstiegsrate verwaltet. Die eFuse bietet die Möglichkeit, eine benutzerdefinierte Überspannungsabschaltschwelle extern einzustellen oder eine feste interne Schwelle zu verwenden. Diese Option schützt vor einer Eingangsüberspannung.
Der TPS25961 ist für den Betrieb über einen Sperrschichttemperaturbereich von -40 °C bis +125 °C ausgelegt und in einem kleinen, 2 mm x 2 mm großen SON-Gehäuse erhältlich.
Merkmale
- Großer Eingangsspannungsbereich: 2,7 V bis 19 V
- Absolutes Maximum: 21 V
- Überspannungsschutz mit einer Anschwingzeit von 1,3 μs (typisch)
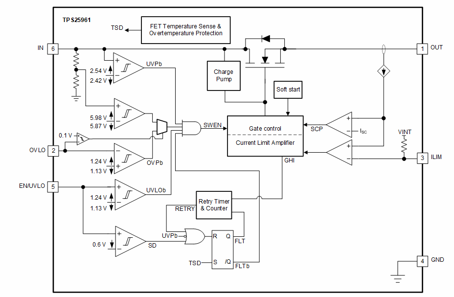
- Fester interner Schwellenwert: 5,98 V (typisch)
- Einstellbarer Schwellenwert mit einem externen Widerstandsteiler
- Überstromschutz:
- 0,1 A bis 2 A einstellbarer Strombegrenzungsschwellenwert
- Strombegrenzungsgenauigkeit
- ±20 % (typisch) über den Strombereich
- ±18% (max .) bei einer Strombegrenzung von 1,45 A, TA = 25°C
- Niedriger Einschaltwiderstand RON: 106 mΩ (typisch)
- Aktiver hoher Freigabeeingang mit einstellbarer Unterspannungssperre (UVLO)
- Kurzschlussschutz mit einer Reaktionszeit von 5μs (typisch)
- Ausgangsanstiegsratensteuerung (dVdt ): 5,17 V/ms (typisch)
- Übertemperaturschutz (OTP)
- Automatische Wiederholung nach Fehler
- Niedriger Ruhestrom: 130 μA (typisch)
- UL 2367-Zulassung (ausstehend)
- IEC 62368 CB-Zertifizierung (ausstehend)
- Kleiner Footprint im 2mm x 2mm SON-Gehäuse
Applikationen
- Adaptereingangsschutz
- Stromzähler
- Smart-Lautsprecher
- Drahtlose Ohrhörer-Ladegeräte
- Set-Top-Boxen
- IP-Netzwerkkameras
Weitere Ressourcen
Vereinfachter Schaltplan
Blockdiagramm
Veröffentlichungsdatum: 2023-01-20
| Aktualisiert: 2023-02-01
