Texas Instruments TPS2596xx 2,7 V bis 19 V eFuses
Die TPS2596xx 2,7 V bis 19 V eFuses von Texas Instruments mit integrierten FET-Hot-Swap-Geräten sind hochintegrierte Schutz- und Energieverwaltungslösungen in einem kleinen Gehäuse. Die Bauelemente bieten mehrere Schutzmodi mit nur wenigen externen Komponenten und schützen zuverlässig vor Überlast, Kurzschlüssen, Spannungsspitzen und übermäßigem Einschaltstrom. Die Ausgangs-Strombegrenzung kann mit einem einzelnen externen Widerstand eingestellt werden. Es ist auch möglich, den Ausgangslaststrom durch Messen des Spannungsabfalls über dem Strombegrenzungswiderstand genau zu erfassen. Applikationen mit besonderen Anforderungen an den Einschaltstrom können die Anstiegsrate des Ausgangs mit einem einzigen externen Kondensator einstellen. Bei den TPS25962x-Ausführungen begrenzen interne Klemmkreise im Falle einer Eingangsüberspannung den Ausgang auf eine sichere feste Maximalspannung (Pin wählbar), ohne externe Komponenten. Die TPS25963x-Ausführungen bieten die Möglichkeit, einen benutzerdefinierten Schwellenwert für die Überspannungsabschaltung festzulegen.Merkmale
- Großer Eingangsspannungsbereich: 2,7 V bis 19 V
- 21 V absolutes Maximum
- Niedriger On-Widerstand: RON = 89 mΩ (Typ.)
- Aktive High-Eingangsfreigabe mit einstellbarer Unterspannungssperre (UVLO)
- Überspannungsschutzoptionen verfügbar
- Schnelle Überspannungsklemme (3,8 V, 5,7 V und 13,8 V, Pin-wählbare Schwellenwerte) mit einer Reaktionszeit von 5 µs (typisch)
- Einstellbare Überspannungssperre (OVLO) mit einer Reaktionszeit von 1,3 µs (Typ.)
- Einstellbare Strombegrenzung mit Laststromüberwachungsausgang (ILM)
- Strombereich: 0,125 A bis 2 A
- Strombegrenzungsgenauigkeit
- ±10,4 % (max.) über den Strombereich
- ±5,5 % (max.) bei 1 A Strombegrenzung
- Immun gegen schnelle elektrische Störgrößen (IEC 61000-4-4)
- Anpassbare Ausgangsanstiegsraten-Steuerung (dVdt)
- Übertemperaturschutz (OTP)
- Fehler-Anzeigepin (FLT)
- UL 2367-Zulassung (ausstehend)
- IEC 62368 CB-Zertifizierung (ausstehend)
- Kleiner Footprint: 4,91 mm x 3,9 mm SOIC-Gehäuse
- Betriebs- und Sperrschichttemperaturbereich: -40 °C bis +125 °C
Applikationen
- Stromzähler
- UL 60335-1, 15-W LPC in Haushaltsgeräten
- Kühlschränke
- Geschirrspülmaschinen
- Waschmaschinen und Trockner
- Set-Top-Boxen
- IP-Netzwerkkameras
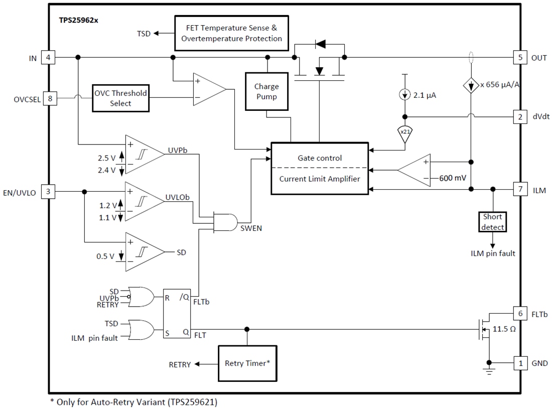
TPS25962x Funktionales Blockdiagramm
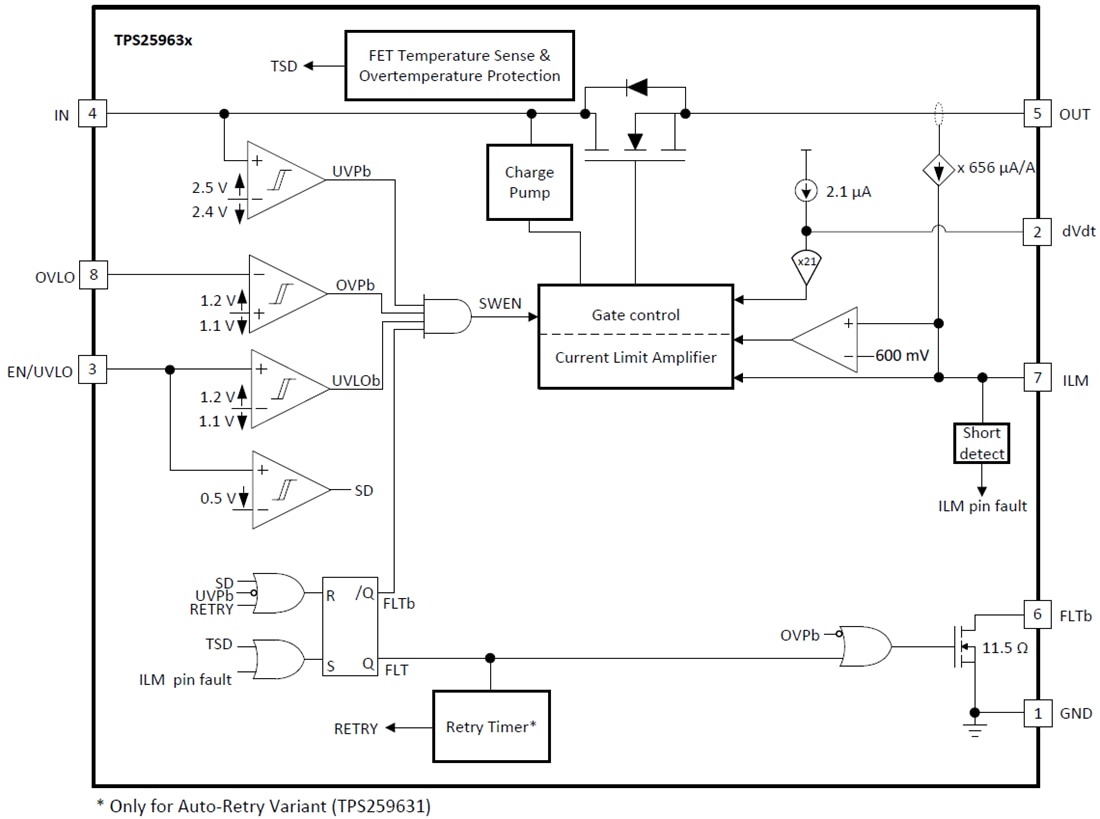
TPS25963x Funktionales Blockdiagramm
Veröffentlichungsdatum: 2019-10-07
| Aktualisiert: 2023-12-06
